aca : Nelson Pass 氏
日本人にはこの発想で作図できない。
しかし欧米では1960年代から見かける。
彼の基本特許。これだとほとんどのアンプが彼特許に引っかかる。
****************************************
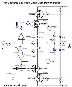
これもよく知られた回路(ネルソン特許に引っかかる)。
seppのカレントバッファー部が甘いのでつなぎが判る。
波形を公開しておるのでエンジニアの良心をもっている。儲け中心主義者では波形公開はない。波形公開しておる品は安心できる。
class Bと 山水電気では論文で呼んでいる。






コメント