信州安曇野発アナログラジオ工作中心blogです。ラジオ自作派にお手伝い用基板1、基板2、基板3、基板4を領布中
6Z-DH3Aのヒーターピンは必ず1番を接地。間抜けは6番ピンを接地する 6Z-DH3Aのピン 接続情報 amazon等での転売shopが多数ありますが、私とは無関係です。騙されぬようにご注意ください。トランジスタラジオキット,真空管短波ラジオ、真空管レフレックスラジオ、AMワイヤレスマイク、FMワイヤレスマイク、12AU7ダイレクトコンバージョン製作。LC7265ラジオ周波数表示器、ミニワッター、トランジスタアンプ、スピーカーの鳴る単球ラジオなど計 610例。 真空管ラジオ修理記やFMチューナー修理記など。20代は半導体ラジオ修理技術者でした。FA機械設計屋を35年やってます。画像多数にてPC推奨します。 資料画像等はお持ち帰りいただいてOKです。記事にする折には、ご一報ください。
since 2011/Aug
もっと読む
« 設計六田氏、製作鹿野氏の1994年 アンプが気になった。その2 | メイン | 50MHz AM ダブルスーパー受信機感度一覧表 : LA1600,TDA1072,TDA1572 »
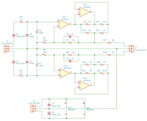
u2aの内部で処理時間遅れが100ナノ秒程度ある。
これは20kHz信号入力だと0.7度ほど遅れた信号の加重回路。出口信号の77%が0.7度遅れた信号
R17に出てくる信号は「U1A入力のコピー」ではなく、「U1A出力とU2A出力のミックス」になり、厳密には必ず変質します。
Z=32のヘッドホンで14mWが限界らしい。 Z=8のスピーカーでは15mWは苦しいらしい。(OP AMPが熱を持つ)
このページのトラックバックURL:http://app.dcnblog.jp/t/trackback/549708/34286839
禁断のヘッドアンプ、 R17経由でのU1A支配性は23%もあった。を参照しているブログ:
コメントは記事の投稿者が承認するまで表示されません。
名前: (必須)
この情報を登録する
コメント:
コメント