ラジオ系情報

基礎系情報

多種類リンク

Powered by Six Apart

« LA1600にsメーター。   ラジオインジケーター 2020年の再掲 | メイン | ダイレクトコンバージョン作例 一覧 »

2025年11月25日 (火)

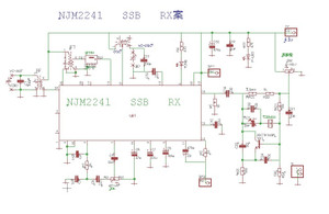
NJM2241 同期検波のIC。 SSB受信機向けに使えそうだね。3

5月にupした案が 間違っている。

2241_2_2

今日11月25日に気ついたので、訂正をこれから行う。訂正案として2案。

ssbなので搬送波が-60dB(40dB)と弱い。 同期検波でのauto lock機能が使えないかもしれない。

NJM2241.PDFをダウンロード

********************************************

Ssb

Dc_2

トラックバック

このページのトラックバックURL:
http://app.dcnblog.jp/t/trackback/549708/34283896

NJM2241 同期検波のIC。 SSB受信機向けに使えそうだね。3を参照しているブログ:

コメント

コメントを投稿

コメントは記事の投稿者が承認するまで表示されません。

ウェブページ

カテゴリ