ノウハウ

回路・特徴: ブリッジ回路を採用し、高音質化を図った設計。「知る人ぞ知る有名なアンプ」に近い構成で、ヘッドホンアンプ、ラインバッファ、プリアンプとして使用可能。
疑念 1:単純な遅延信号加算回路との差について説明がない。
2:「パワーアンプ用回路にある多重帰還回路」が 「禁断のヘッドホンアンプ」では省略されている科学的説明がない。位相起因で波形が汚くなることが公開されていないようだ。
3:抵抗ブリッジの後段にパワーアンプが来てCLASS AAだとカタログで説明している事実が切り捨てられている。
4:「出力大小で補正ありなしが生ずる」のは科学ではない。
音響分野での抵抗ブリッジ回路特許を松下電器が買ったことが判明している。 それはここで説明した。


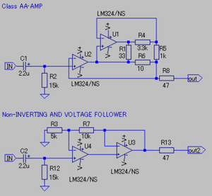
製作した方のsiteから、回路説明あり。 ここ。


ここから知恵袋

ClassAAというのは昔テクニクスが作っていたアンプの技術だと思いますが、内容については良く知りません。
貼られた回路図を見る限り、U1はU2の出力とU1の出力を3.3kと1kで分圧した点(抵抗が四角く並んでいる部分の右上角)の電圧を等しくするように動作しますから、U2からR1,R6の接点を見ると高インピーダンスで電流が殆ど流れこみません。よって初段(U2)の出力電流が少なくなります。U2はA級動作範囲を出ないという事で優れた特性を期待していると言う事でしょう。
R6 10ΩはU1の出力電流を検出することになりますから、その電圧降下をU2に帰還する事で歪率が下がるはずです。しかし、そもそもオペアンプで電圧バッファを作ったときの歪率は小数点以下に0がいくつも並ぶので、意味があるとはちょっと思えません。
U1 は U2 より大きな出力振幅が必要なので、大信号時には不利なような気がしますね。特に負荷抵抗が小さい値だと電源電圧まで振幅が振れなくなります。U4の出力には全く電流が流れないと言う事も考え合わせると、負荷の重さによっては下の回路の方が良い可能性があると思います。
負荷のドライブ能力という点では上の回路も下の回路も、さらにはオペアンプ一個のたんなるバッファでも違いはありません。違うのは負帰還ループにどれだけ余分?な回路が入っているかと言う事です。上の回路はU1に対しては10Ωが一つ入っているだけで、U1, U2とも小さな負帰還ループになっているので特性にはあまり影響はないのですが、下の回路だとオペアンプがまるまる一個入っているという事になります。オペアンプはある程度周波数が高くなると(音声帯域でも)位相遅れが目立ってきますので、オーディオアンプとしても高域特性が乱れてしまう可能性があると思います。ゲインの選び方によっては発振するかもしれません。
まとめ、
テクニクスの回路図には、位相遅れの補正定数にノウハウが詰まっているので、補正なしの回路「禁断のヘッドホンアンプ」は さほど優位性はない。
************************************************
実際に製作された方がもう一人おってそこのSITEから 借りてきた。ここ。 .

オイラの体験では。OP AMP直結は半導体相性があり部品選別する必要がある。1998年の古典からひとつ。

このOP AMP直接続でも 選別必要。 NE5532を選別して初めて動作する。OP AMPの個体差起因でSEPP中点が1/2Vccをおおきく超えるとトランジスタ、op ampが焼損します(発熱モードに入るのですぐにわかる。)
概ね0.1V以下になる組み合わせを見つけてください (0.05v以下が安全)、 同一ロット内でも要選別です。
op ampの出口電位は、供給電位の中点になる(デバイス設計上そうなる: これはop amp入門署1980年から2010年 には書いてある内容 )ので、その電位から外れたとこで使うと発熱したり、波形が歪だったりする。供給電位中点から0.5vもはずれてりゃ駄目な分野。
**********************************************
そこで テクニクスa-700の図面を挙げておく。
回路特徴は、v-ampから3本信号ラインが ブリッジ回路に入っている。 ブリッジ回路はコンデンサー多数で部品点数は わずか20個(1ch)。
特筆はV-AMPの同じ位置からR経由の2信号ライン。これがインダクタ経由(90度 遅れた相)で後段に続く。
C多数(90度 進んだ相)なので CLASS AA 信者は、周波数特性を実測して公表してほしいね。経験ではピーキーな暴れがあるので、どう誤魔化しているか? に興味がある。


興亜のチップ抵抗と松下のチップコンデンサーでよい音がするので、ルビコンの出番はない分野。
オイラはコンデンサー製造機械を製作納入する側にも5年ほどいたので、ルビコンエンジニアの現社長とは40年前の平社員時代から既知である。技術者が経営陣にはなれない会社でもある。
「禁断のヘッドアンプ」は、A-700の図面とは考え方は違う。
メーカーは遅延による影響を少なくするようにCを多数投入しているのは事実。
*******************************************************
BIASによる動作説明では、CLAS AAは存在しない。

上の4つがアナログ回路。
日本人で上の図説明できる人物はまだいない。
************************************************
オイラはコンデンサー製造機械を製作納入する側にも5年ほどいたので、ルビコンエンジニアの現社長とは40年前の平社員時代から既知である。技術者が経営陣にはなれない会社でもある。
最近のコメント