Mark Alexander 氏 と AUDIO AMP 。 電流帰還はトランジスタ出現時代からの手法
*出力信号を入力に180度位相で戻すとNFB. (1.5周遅れ、2.5周遅れでもNFBと呼んでいる業界。)
*出力信号を入力に同相で戻すと発振回路(1周おくれでも2周おくれでもOK)
NFBは遅延信号で混ぜるので、情報質低下する。これが弱点。高NFBアンプの音が嫌われる理由のひとつ。
・トランジスタは信号電流大小で駆動するので、トランジスタでアンプをつくると必然的に電流駆動アンプになる。SPに直流印加するのは1950年代の古典技術。
「電流で動く素子をつかって電流駆動アンプ って呼ぶ」のは、間抜けなのか? と思う。SPを電流駆動したけりゃ80年代回路のようにSPと直結するだけ。
************************************************
This application note was written by Mark Alexander, who received his BSEE from the University of Toronto in 1981. Mark is a consultant for Analog Devices and describes a unique power amplifier topology that is the result of his long interest in audio power amplifier design and careful listening to audio systems.
1981年に公開されたMark Alexander氏の論文。情報の質についての考察が抜けている。
この論文にはcurrent dumpingにも触れているので、アレキサンダー電流帰還アンプ派は、current dumpingの説明できるだろう。
************************************************
*****************************************
1991年公開の進化版論文
Mark Alexander氏は、Precision Monolithics Incの社員
a_currentfeedback_audio_power_amplifier.pdfをダウンロード
PMIは1990年にANALOG DEVICE社に買収されている。
電流帰還アンプは ANALOG DEVICE社の外部で熟成された技術。
**************************************************
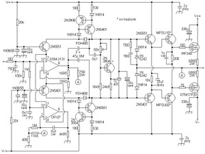
この回路が推奨形のひとつ。 ANALOG DEVICE社から公開されている。
***************************************
電流帰還はトランジスタ出現時代からの手法だ。 アキュヒューズ社からも公開されている。
C+Rで帰還させた例が公開されている
論文を挙げておく
Accuphase P-550は1994年リリース。
********************************************************
DC電位では ICが悲鳴をあげているように思えるね。
********************************
ANALOG DEVICE社としては電流帰還パワーアンプには、SSM2131をお勧めしているので、そのICを使うのがいいように思うよ。







コメント