ラジオ系情報

基礎系情報

多種類リンク

Powered by Six Apart

« LA1135 受信機 第二弾 | メイン | TDA1083で7MHz プロダクト検波SSBを聴く。 DATAは公開。 »

2025年11月22日 (土)

差動回路  アマチュア無線

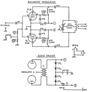
1957年の回路、am変調。

Fig1

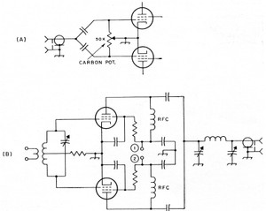
Fig2

同期検波(clockの同期は必要)

Figure_013

トラックバック

このページのトラックバックURL:
http://app.dcnblog.jp/t/trackback/549708/34283847

差動回路  アマチュア無線を参照しているブログ:

コメント

コメントを投稿

コメントは記事の投稿者が承認するまで表示されません。

ウェブページ

カテゴリ