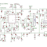
3.5MHz 短波ラジオ(AM検波、プロダクト検波)