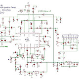
LA1247 レシーバー