真空管ラジオの外部入力の使い方(PUまたはPHONO) 2017年5月6日公開
handy phpneの延長機器ですとRL side barが正常表示されませんので、pcでアクセスすることをお薦めします。
・直流が流出するスピーカー駆動は1959年の回路図集(日本語)に収められている。63年前からの公知である。 したがって多少はエレキ知識を有するならば回路には出会っている。 当人がそれを記憶したかどうかは本人のみ知るが、ぼける場合もある。。
・1959年に15歳であれば、今年2022年では77歳?である。つまり「50歳代、60歳代、70歳代のおっさん群が、スピーカーに直流を掛けるのは邪道だ」と騒ぎ、ご丁寧にも 「 己の無知具合をインターネット上で公開 」している。 「インターネットは馬鹿発見ツール」と云われるのはごもっともですね。
***********************************
ラジオの外部入力の使い方
1,電蓄(電気蓄音)は蓄音器式スタイルがスタンダードであったが、ラジオ(真空管)の登場により蓄音式が電気再生方式(電気蓄音)にシフトしていった。
電気の力により音を再現する(再生する)のはラジオが最初の大衆道具だろう。
これによれば「ラジオ放送開始の5年後の1925年から電気録音、真空管増幅器とスピーカによる再生の歴史が本格的に始まった」と記述がある。岡部館長殿多謝です。
電蓄、現在ならアンプなどの音響機器の回路原点はラジオになるだろう。
さて、真空管ラジオには外部入力がついていることが多い。これは電蓄対応ゆえにPUと表記されていることが多い。PUの意味は中学生英語の範囲。輸入品だった電蓄が国産化され、LPレコードの普及した1955年ころから一般家庭にも電蓄が普及していく。
真空管ラジオの回路図を見れば入力インピーダンスは検討がつく。どうみても数オームにはならない。100k~500KΩ程度になる。
歴史上、後に登場してくる真空管式プリアンプの入力インピーダンス具合は このサイトが参考になる。Web master殿に感謝いたします。
いま流行のiphoneの出力インピーダンスは情報が錯綜してはいるが、1~4Ω程度とスピーカーと同じかそれよりも低い。 FX-AUDIO- TUBE-01は公開されている回路図によれば出口Z=10Kオームである。これならば まあ接続できる。
試しにFMラジオのイヤホンジャックからの音を 真空管ラジオにつなぐとどうなるか?
インピーダンスが1万倍以上は違うので,???の音になる。 この音を聞くとインピーダンス整合がどうしても必要になることが体感できる。
オー ディオマニアならFMチューナーからの信号をアンプにつなぎ王道に沿って音出してしてくる。
しかし「真空管ラジオをお持ちの方の場合、FMラジオのイヤホン ジャックから入力端子へ接続するする 或いはiphoneの低インピーダンス出力を入力端に接続する」と常道を超えた使い方をしてくるのを見聞きする。これは知識レスによる行為だ。オー ディオマニアとの知識差が発生している。
仮にiphoneの出力が100mWで4Ωインピーダンスとすれば、E=IR,W=EIによりiphoneの負荷側には5mA流れ込むことになる。 6石トランジスタラジオでも500mW程度は音声出す。iphoneには70mW af AMP ICが実装されている。
「iphone⇒真空管ラジオの外部入力」と結線してしまう場合、ラジオ側の初段球(3極管)のグリッドに5mAが流れても不思議ではない。まだ実測したことがないので近々にトライしてみよう。う~ん、電圧増幅の3極管グリッド電流を5mA流してよいのかどうか?
真空管の動作説明をよく読めば、グリッド電流5mAが流れることの事の良し悪しが理解できると想う。
2,インピーダンス整合は、「昇圧トランス」あるいは「ヘッドアンプ」による。MCカートリッジのようにインピダンスが数十オームのものを昇圧させることはaudio系では普通である。「mc カートリッジ ヘッドアンプ」で検索すると回路は多数あるので自作は難しくない。
ま た、「1000円程度で手に入る周波数特性が良好な小型トランスは残念ながら市場に無い」ので数千円出費して特性が良いものを入手することを推奨する。そ のトランスがラジオ内に格納できるかどうかも検討する必要がある。磁束漏れを拾うpick upに成らぬように留意することは当然のこと。「音質に目を瞑りトランジスタ用トランスを使う」ことは至極アマチュア的である。
上記2通りの対応策があるが、選択権は己にあるので熟慮するように。
3. これは真空管ラジオの常識だが、出力トランスの1次側にコンデンサーが付いている。この理由は、ラジオ工作者ならば知っているので改めては記さない。3極管のプレートの100pFも音域特性に結構効いている。
このコンデンサーのお陰で4kHzや8kHzなど高域ではラジオの出力特性がかなり垂れ下がっている。また隣接放送波の耳障りなシャリシャリ音を減らすためにもラジオでは、AF部で積極的にHi-cutにし、通信向けの音にする。 audio系の音域特性とは全く異なる。
測れば一目瞭然だが、測定器なしで外部入力で鳴らせば高域の伸びがないのですぐに判る。高域の垂れに無頓着ならば、真空管ラジオで外部入力を鳴らせばよいだろう。大半の電気工作者はHi-cutの通信向けの音よりhi-fiを好むと想う。
「SP端から、音が出れば満足」の水準で支障なければ真空管ラジオの高域垂れ特性に依存して、音を楽しむこともある。
音が判るお方は、外部入力を真空管で楽しむ為にラジオでなく真空管アンプに移行していると想う。
*************************************
まあ、オイラ的にはラジオとaudioでは音域特性の設計思想が異なるゆえ、目的に合うもので音を楽しむが王道だ。
「ラジオでは、あえて高音伸びないように回路工夫がされている」(通信向けの音)と繰り返し申し上げておく。
音の聞き分けができるならば、真空管ラジオの外部入力で音を楽しむことは困難なことに気つくと想うが、近年は聞き分けが出来ない( 耳が悪い とも云う) user が多いらしい。
実験をした。
真空管ラジオの外部入力(PU,PHONO)への音源考。
真空管を痛めないために一読をお薦めする。
dc流出するダイレクトドライブスピーカー方式で、オイラの手もとには、1959年刊行の67ページの回路がある。
「スピーカーにはdcを掛けない」なんて妄信なわけですね。少なくとも日本では1959年から既知です。 この出力値はかなり真値に近い。実測すると100mW前後になるはず。 これと「ニアリーイコール回路で330mW出ます」とキット販売している法人もあるので、調べてからKIT購入のこと。
*************************************************************
充電式の小型音響機器には下のようなデバイスでSPを駆動するのが流行りだ。データシートによればしっかりと直流も出力されてくる。
*****************************************************
続いて日本製のic : mdプレーヤー等の小型音響機器むけステレオ用デバイス。沖の開発品だ。負荷は8オームなので随分と開発は古いので調べたら、IC発売は1990年のようだ。 1992年のトランジスタ技術にこのデバイス紹介記事がある。かれこれ30年前からスピーカー あるいは イヤホンにdcが注入されている。
供給電圧に応じて流出dc値が異なることを説明している。
DC流出するが直結をお薦め。
スマホ 32オーム用 ダイレクトドライブicでは例えば これ。
サイズは3mm x 3mmのQFN16L。
dcが出てきますね。出力電圧は読めますよね。
*********************************************************************
sonyのスマホ端でテスターを電流計レンジであてたら、数値がでてきた。
直流が確実に測れたぜ。
オツムが悪いヒトには、「何をやっているのか?」理解できない内容です。知的水準具合をはかるバロメータとしても使えます。
************************************
上で触れたが、iphoneのように超低インピーダンスで出力される機器を使うには、インピーダンス変換のための機器が必要になる。1~2Ωは充分に超低インピーダンスだと想うが間違いかな?
真空管は入力電圧を増幅動作させる機器ゆえに、入力電圧が不十分だと望んだような動作はしない。このことはwebにも多数情報が上がっている。
FMラジオ(IC)の出力インピーダンスを2オーム近辺まで下げて、外部入力へいれたら「音として出てくるのか?」を粗い実験をしてみる。
amateur radioのライセンスを持っていたり、電気科卒業であれば、学んだ基礎知識の範囲ゆえに読み飛ばすように。
至って粗い実験ゆえに、詳細はご自分で追実験されたし。
低周波発振器の出力をVTVM読みで1Vにする。発振器の出力インピーダンスは600オームなので、E=IRによれば 1÷600=負荷電流になる(粗いが理論価)。この数値は1.7mAくらいだろう。
近年のCDプレーヤからの出力は1Vもあるらしいが、真空管ラジオ全盛記のプレーヤー、チューナーからの出力は100mVが普通。
したがって上の写真のように低周波発振器の出力を1Vも真空管ラジオに入れると入力過多になりやすい。真空管ラジオ側からみて、充分すぎる入力量だと言えるだろう。
ラジオのAF段調整は、この低周波発振器に600オームの外部アッテネーターを経由させて0.1dBステップで特性測定する。
①、ここから実験。
FMラジオへ信号を入れてイヤホンジャックからの出力を波形で確認してみた。真空管ラジオ外部入力へいれたら、ラジオ側SP端での値もしっかり出てくる。
②擬似的に負荷を下げてみた。
波形がガツンと小さくなった。真空管ラジオのSP端も値が小さくなった。
2.2オームの抵抗を並列にいれたのでFMラジオから見ると600オーム負荷に2.2オーム負荷が並列にはいったようにみえ、総合的には1.7オーム近傍になる。iphoneの数値に近いはず。
概 ね35dBも下がっている。「600オーム⇒1.7オーム」で35dBもレベルが下がるのか、、。真空管ラジオのAF部は40~45dBの増幅度なので、 40dBー35dB=5dB。もとの音源から5~10dB程度増えただけなので、低いインピーダンスからの信号を入れることはお薦めできない。
③FMラジオからの入力はやめて、低周波発振器から入れた。
普通に鳴る。
④ST管ラジオにチェンジして、試しにFMラジオを音量最大にしてみた。
波形は歪んでいる。真空管ラジオの外部入力にはつながっている。
0.3Vレンジで示された数値は0.27V前後なので測定器側へのinputは43mWの計算になる。もともと0.5W位は出るのだが、10分の1程度に減っている。理由は不明。ipadのoutput情報。
FMラジオ(IC)から真空管ラジオへ入力は、「この真空管ラジオ側で切り替え」できるので、ラジオモードにしてもVTVMの価変化なし。(真空管ラジオ側でパワーを食っていることはないようだ)
⑤次にST管ラジオ側からも音になってでるか?
入力レベルを0.1Vにさげて真空管ラジオのSPでVTVMを測ると普通にでてくる。
ST管ラジオもロクタル管同様に出力される。(当たり前や)
⑥FMラジオからのOUTPUTはやめて、低周波発信器から0.1Vいれてみた。
普通に音がでてくる。当たり前だ。これで調整しているのだからね。
まとめ
・実験のように、出力インピーダンスが1.7オーム前後でも、ラジオの外部入力への信号レベルが0.1Vもあれば真空管ラジオから音がでる。音源インピーダンスと外部入力インピーダンスがかなり離れていても音量としては出てくる。(音質は不問)
・ スマホは持っていないので、どの程度の電圧が負荷(真空管ラジオの外部入力)に掛かっているか不明。スマホからの音が出ない(小さい)理由はインピーダン スによるものだけでは無いだろうと推測できる。どちらにしろ、1500円のICラジオより格段に低いことはないだろうが、負荷をドライブできなきゃ駄目 だ。(音源としてのドライブ能力は1500円ラジオより劣る??)
・仮にDC(直流)が次段(後段)に流入する回路(direct drive speakers) だとすると、電流量によっては次段のデバイスを破壊することは避けられないだろう。 安全側に倒して設計するのが王道ゆえに、設計思想としては???。 (はずみで負荷抵抗がゼロ。つまりショートしたら煙がでたり、匂いがするかも? 過電流時の保護回路は入っているとは想うが、勇気ある方は実験してもらい たい)
保護回路が機能するまでの時間を規格表で確認する必要があるが、1mSEC程度は掛かるじゃないかな? 1msecが長いか短いかは、これが参考になる。
菊水の安定化電源を5V 0.1Aに設定して、出力側を短絡させると電流値メーターは振り切れるので、見ていても精神上あまりよくないから真似しないように。
・audioマニアは、iphoneを真空管ラジオへの入力源とは採用しないから大丈夫だろう。
★参考に、FMが受信できるトライアンプとして有名なAF-10の回路を上げておく。(TRIO⇒Accuphaseの変遷はご存知ですね)
外部からDC(直流)が流入してくることはAF-10の設計思想にはない。WEBで「真空管アンプ 回路図」と検索すると回路図をみることができる。 これを見ると「DCが流れ込んでくることを前提とした真空管回路」を発見することは楽ではない。
アキュフェーズが初めて市場に出た時は驚きでしたね。オイラより上の世代なら、覚えておいでですね。
TORIOではなくTRIOです。 間違えている方を頻繁に見かけるので、ご注意ください。
**********************************
追記
webで拾った。direct drive speakers。いわゆるOCL回路。
スマホ、ipad等はすべてこれと同じ接続ICが入っている。
このまま往時のST管ラジオのPUにつなぐと、、、、そりゃ無理。真空管のグリッドがカソードからみてプラス側に見える or 見えない?。とても無謀な接続になる。audio愛好家は知識も備えているからこういう無謀な接続はしないはずだ。
真空管ラジオ側のAF初段球のスペアを用意してから挑戦することをオイラは薦める。
********************************************************************************************
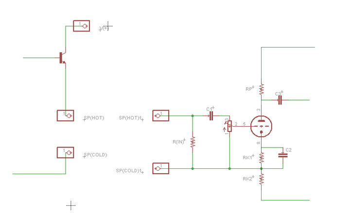
★半導体のキットでは下の回路のようにspにdcを流さないことが多い。(これならPUに入れても成立する)
***********************************
追記
iphoneと真空管ラジオを直接つなぎたいお方から、「回路図で書け」との質問が来た。
知識があれば上記説明で理解できると想うのですが、。考える力の弱いお方のようだ。
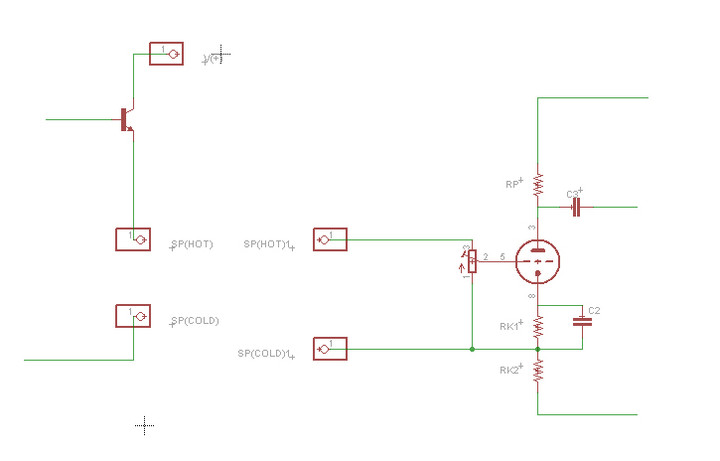
direct drive speakers(iphoneなど??)から、往時の真空管ラジオ側につなぐと仮定する。
真空管のグリッドには音源側のDC(直流)が印加される。
上のような接続だと真空管が痛む.
(ipadのドライブ能力が後日判明したが かなり非力で球が痛むほどはドライブできない)
抵抗負荷或いはインダクター負荷にする。 最近はアナログ用フォトカプラーも歪み率が低いので手立ての一つにあげられる。「痛む」を承知して使うのも1案です。
参考にICのdata sheetを揚げておく。
・音の良い段間トランスは廉価ではないので、費用は覚悟のこと。
また、ご存知のようにラジオのAF部はLPFが入っているので高域垂れになっている。真空管ラジオでは3極管の+Bにある100PF(200PF)。それにOUTトランス1次側のコンデンサーで音域の特定点を持ち上げた特性にしてある。
ラジオAFの特性まで加味し接続することは、当然の帰結になる。
◇◇◇◇◇◇◇◇◇◇◇◇◇◇◇◇◇◇◇◇◇◇◇◇◇◇◇◇◇◇◇◇◇◇◇◇◇◇◇◇◇◇◇◇◇◇◇◇
音源の信号を電波で飛ばす方法もある。NE612式 AM トランスミッター をキット化(2018年9月)した。
JH4ABZ氏にも作動確認していただいた。ここ。再現性も支障ない。
キットはyahooにある。測定器を持たない方向けにキット化してみた。 コア出入による周波数あわせは必要。
*******************************

さて、最新の実験はこれだ。
要はipod系のドライブパワー不足だった。
調べると小型電子機器は大方D級動作だ。ここにある。 おまけで此処にもある。AB級もある。
「スマホを音源にして真空管ラジオの外部入力で鳴らしたい、、」について検討する ⇒
基板化した。 ここ。
************************************************************************
