********************************
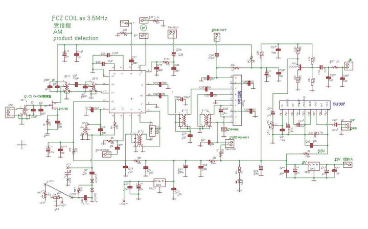
ta7613の中断している「3.5MHz 自作ラジオ(am検波/プロダクト検波)」の回路図を書き直した。(プロダクト検波の作動確認できているのでラジオic次第)
このデバイスならば短波実績は多数英語で報告されているが、入手がかなり難しい。もっともオイラの技術興味で興す基板ゆえに、デバイス入手性は今回検討していない。
入手楽なのはプロダクト検波させるのに、トランジスタで中継する必要があった。(これの回路図は仕上げてある)

メータ回路もin-chipなので、接続できるようにした。