****************************
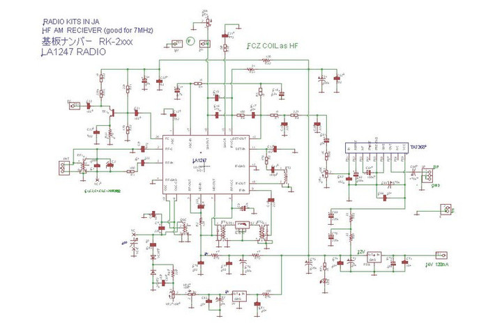
AF ICを TA7252 ⇒ TA7368に変更し低ゲイン化した。

バリキャップVRの回転具合 あるいは バリコンのバーニア機構を備えれば、3~8MHzをカバーするようにコイルを巻けば 短波 Hバンド をカバーできる。
データシートをみると28MHzあたりまで守備範囲ICの可能性はある。

**********************
ロクタル管での短波。

◇
短波① 2.3~4.4MHz
短波② 4.4~9.5MHZ
中波 の3バンドST管ラジオ。
