*******************************
検討中のLA1247チューナー基板のサイズはこうなる。 eagle cad free版の上限が80 x100mmなので 上限に近い。
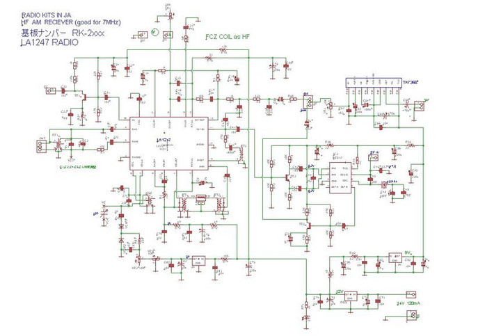
回路はデータシートそのものの。 プロダクト検波にNE612.
crystalやrezonatorでNE612を作動させると、LC共振に比べて強い発振になる。 このOSC強度がプロダクト検波の成否になるか?
filterには、 CFWM455(あるいはW55)を推奨する。 TOKENのLTM455だと跳ね返りが割りあいに強い。 ここは村田製作所のfilterでしょうね。
プロダクト検波デバイスにTA7320を採用した回路例は、JA1AYO 丹羽OMがおよそ35年前に公開している。
455kHzの発振源としてはCSB455。 幸いにCSB455(村田)はebayで多数流通している。
W55を載せてみた。 このW55もebayにて多数ある。
