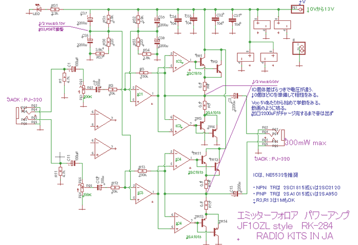
1998年時点での発想が凄い。NFBはOP AMPに任せるのでデバイスの性能差がじかに判る。パワートランジスタのドライブ電力はSEPP (OP AMP)からの供給。 SEPPからの直流で後段をドライブする回路。例えばNE5532の出力電流はMAX50mAていどなので、100Wトランジスタならドライブできる。 TCA0372のようなOP AMPでは 250mAは流せるので 300ワットアンプも視野にはいる。
audio愛好家には思いつかなかった回路。 素晴らしい発想なのに埋もれてしまうのは拙いので基板化した。(2024年3月)
この回路の良さが理解できるアマチュア無線家(日本人)は、指示待ち人間ではないだろう。
OP AMPの直結なので、直結時にはIC選別が必要なことを教えてくれるよい回路。中位電位の調整に220オームをいれてある。
OP AMPは SE5532 あるいは NE5532 :シグネックス製指定。 TEXS製品は動作しにくい。(texs製品は ほぼ全滅にちかかった)
音はぺるけ式より 良い。ここ
YouTube: JF1OZL style .Emitter-follower-power-amplifier type2. RK-284v2 with AC supply.
実測max 220mWの音です。
