YouTube: FMラジオ用受信ブースター。 動作確認中。 deviceは、3SK113
真空管fmチューナーで感度不足を感じたら、このブースター。機器への組み込み用サイズ。
動画のように差がでます。 5vの3端子レギュレータで3sk113に供給してます。
2021年7月12日 公開の RK-135に3端子レギュレータを載せました。ラジオ或いはFMチューナへの組み込みできます。3sk113はカタログ上で15dBのゲインです。
RK-135v2 基板になります。
通算605作目
************************************
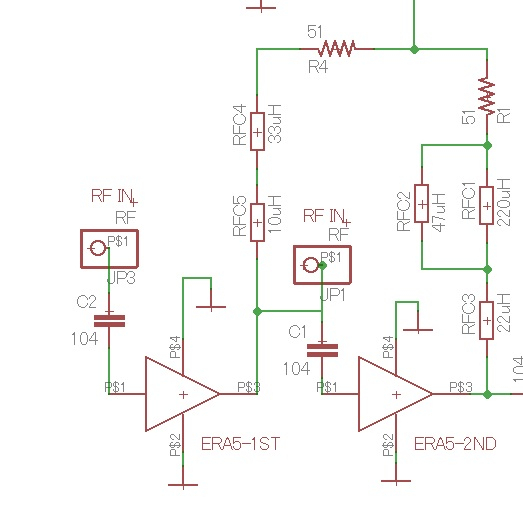
low noise amp (LNA)を使うと 1980年代デバイスでも50mA, 近年のは150mA食うので、ラジオ内蔵させるのは気がひけます。(乾電池駆動ならば単一電池が要求される)
LNA 2段は、「ラジオ用周波数カウンター M54821P」(2019年9月公開)で採用済み。
30dBほどゲインが取れた回路。電流制限しないと大飯食い回路になる。
