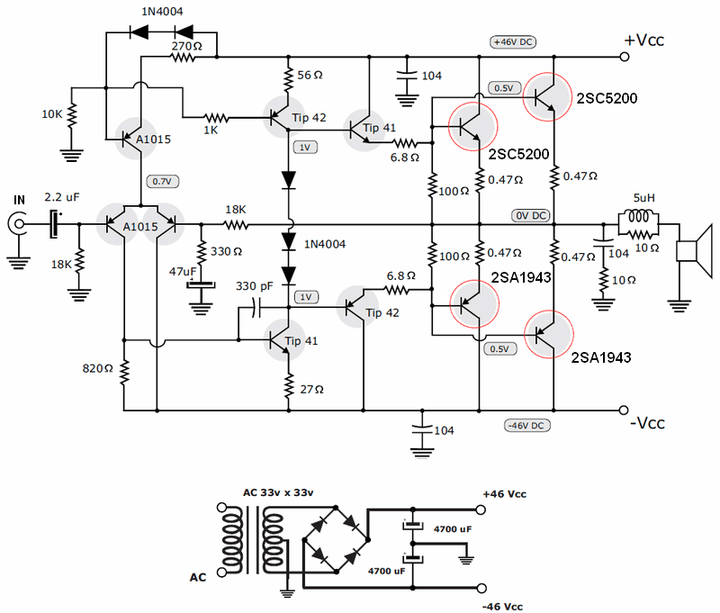
aliexpressでも売れている2sc5200アンプの回路が落ちていた。2番目のcad図はaliexpressから引っ張った。 やや増幅度が大きい使い方をしている。
よい動作点になっているとは思えないが、落ちていた。(こりゃ 動かんってのも web上にはあるから、怖い)
push pull回路をCLASS Aと呼ぶかどうか???は、pp回路を1970年代雑誌をみるとCLASS B 。下に動作説明図があるように、CLASS_Bである。 ABにするにはアイドル電流をもっと入れる。
one deviceでは動作しないsepp回路なので、CLASS B あるいは CLASS ABと呼ぶのが正しい。push とpullの動作を理解できない人間がpp回路をclass Aと呼んでいるのも事実。
CLASS Aの動作説明は英語、日本語ともに多数あるが push pull回路を CLASS Aと呼ぶマヌケは少数である。マヌケ具合にバロメータに使える。
push とpullの動作を理解できない人間がpp回路をclass Aと呼んでいるのも事実。そもそも日本語記述を読めないかもしれない。
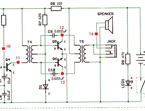
マヌケ人間からみれば下回路もCLASS_Aになるらしい。
くりかえすが、「push pull の8文字を読めないお馬鹿が push pull回路をclass Aと呼んでいる。」
どの程度技術を持つかの指針になる。
************************************************
日本では PC販売数は下落し iPADは上昇している。
これの意味は、 オツムが悪くwordも使えない水準が増えていることを意味する。
デスクワークでもcadは使うし、ちょっとしたjavaを書く必要があるが、iPADじゃそんあことできない。 文明の利器を使わずにいきていくなれば、日本は観光立国になるのが早い。
労働市場で求めているのは、労働者の質である。 サインコサイン知らぬ人物に、CADは無理。若くても素養が悪きゃ、採用し育てることはかなり困難。
