5月にupした案が 間違っている。
今日11月25日に気ついたので、訂正をこれから行う。訂正案として2案。
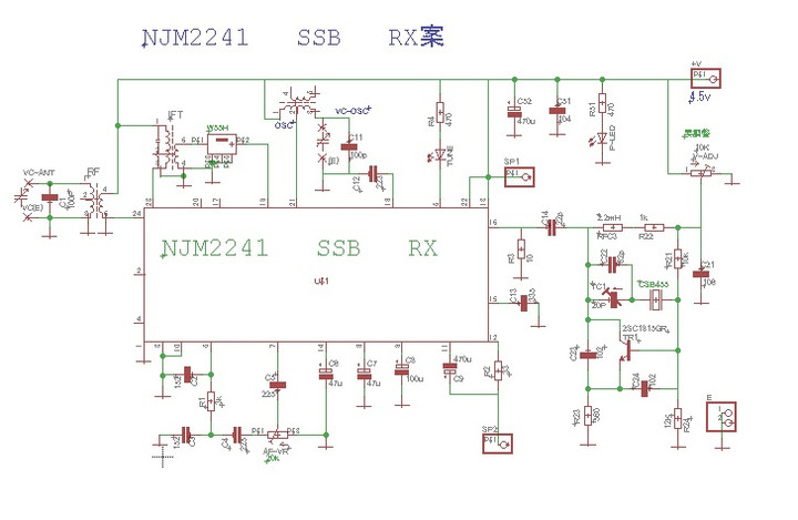
ssbなので搬送波が-60dB(40dB)と弱い。 同期検波でのauto lock機能が使えないかもしれない。
********************************************
5月にupした案が 間違っている。
今日11月25日に気ついたので、訂正をこれから行う。訂正案として2案。
ssbなので搬送波が-60dB(40dB)と弱い。 同期検波でのauto lock機能が使えないかもしれない。
********************************************