50MHz帯でのmixer 古くはca3054.ca3028

2009715232551305

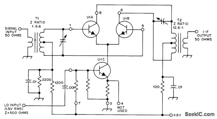
CA3028,CA3054が全盛していた1960年代初頭の回路。負荷側のバランス調整はコア出し入れで対応するので、周波数合わせはコンデンサー系になる。。

CA3028は日本名TA7045として流通していた(過去記事参照)

*****************************

CA3054でのVHF 使用例は海外でみつかる。

ダブルのMIXERとしての作例はWEB上でさがしている。

CA3054が1個50円なので買ってみる。

コメント(0)