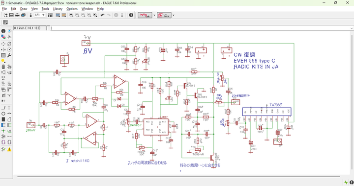
fcz研から FCZ 寺子屋シリーズ224 ever 599がリリースされていた、 EVER599は、トーンデコーダIC LM567 を使用したCWフィルター。
入力が大きいとlm567の自励周波数がひっぱられる。lm567はそういう特性だ。 だから軽く80mV程度入力が目安になる。
LM567に印加する電圧だけに注目してあった寺子屋シリーズ224.
そのあたりは ever 599 typeB で実験公開済み。ここ。
****************** ************
LM567に印加する周波数にも着眼してみた。 入力信号がLM567自励周波数に近ければよりbetterだろう。急峻な凸特性はop ampでは無理。そこでT notchの急峻特性を生かすことにした。
notchで40dB程度は吸えるので、元信号を反転させて加算すると、notchで吸った部分だけが加算出力になる。 ノイズキャンセラーとにた思考。
それをlm567に入れる、 その時twin t回路のmuteが外れaf icにtone信号がわたる。臨場感も必要なので、入力信号の一部はaf ic に入る。TYPE C案として公開。
TR2のON/OFFは C24の漏電流を利用してる。中華テスターで読み取れる程度のuAは流れる。
type C でリリース予定。 まずは反転加算の確認。
egale cad dataは cw_filter.zipをダウンロード
notchで相が変わるので、低域の相が遅れるのが少ないのはここら辺?
こっちのほうがいいか? website
R1=R2=20K R3=12.5K C1=223 C2=C3=103
