IQ変調器には1/4周期 (90度)の移相回路が必須になる。
パラッとみると、CRによるLPFでできる。 遅相回路である。
CQ誌がここに公開しているのを借りてきた。 要点としてCRの定数で90度を作っていることがわかる。特性は遅相である。
R1 =1Kオームでそこそこ特性がいいいとのシミレーションにはなるが、実験がHITしないので信じるかどうかは、オツム次第。
*************************************************
NF技研のここにもOPAMPでの回路が公開されている。
0度( V1 )と90度( V2 )の信号を1対1で加算すると45度( V1 + V2 )の信号が得られことを示した。 とはあるが 事実はそうならないとが多い。 特定の条件下だけ45度にはなる。
CとRの定数で相が定める。
*****************************************************
Cは進相することは交流が生まれたときからわかっている。
直交変調回路では、ソフトで90度進相させてもよいし、物理的に進相させてもよい。
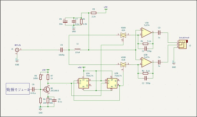
FLIP FLOPで進相(遅相?)した回路がでており、 どうしてそうなるか?はいま、刊行本を手配した。FLIP FLOPで180度相が違うのはわかるが90度にするのはどうするの???
******************************************
月間FBでの作例である。
TTL にターゲット周波数の2倍(4倍)を入れるのが、肝である。出てきた信号は丁度2倍速いのがソフトSDRに最適である。
情報質では、サンプリング回数が多いほうが好まれているのも事実である。
、、、と方向性はイメージできた。
*******************************************
音質重点であれば、CRで90度つくりだすのが正しい。
「CRによるLPF 1段で 」済む
********************************************
OP AMP 多段での90度移相回路は、JA3GSE氏が詳しい。ここ。 多段にすると凸凹の数は増えるので多段メリットはさほどない。
投影面積上では「CRによる1段 ]が優位である。SSBの作例者としてJA4GII氏が有名である。
FLIP FLOP利用では2F(4F)の信号源を必要とする。
