下図が動作説明のすべて。 日本人でこれを使って説明しているオツムはほぼセロ。 不思議ですな。雑誌執筆者等のプロ技術者は基礎知識の向上に努力したいただきたい。
英語圏発祥の技術なので英語圏(特に欧州)から技術輸入、技術紹介がもたもたしているとガラパゴス化する。
class Bも class ABも one device ではangle 360度伝達はできない。
push も pullもない。 CLASS_A
pushするTR と pullするTRが存在する。 CLASS_B.
まずは基本から。
上回路は B級動作アンプ。これをA級動作と呼ぶお馬鹿はいないだろう。
IN側トランス、OUT側トランスが無くなるとSEPP回路になる。
高fT/高速SWトランジスタが開発された80年代以降、 小信号時A級大信号時B級の可変バイアスコントロール が可能になり熱排出と能率問題の改革につながった。
商売のためにはイメージUPが必要なので「リニアA」、「ノンスイッチング」、 「A+級(Class A+)」、 「Class AA」、「New Class A」 「ピュアA級」、「ノンスイッチングA級」、 「New Super Optical Class A」、 「HCA」、「Dual Amp Class A」、 「ピュアA」、「スーパーA」、「クォーターA」等の名称で 「B級アンプをA級と混同するように仕向けた」。
信号量で見ると「デジタルはアナログの半分しか伝えられない。」 0と1での処理なので半分は捨てる。正しく云うと楽器等の音響信号の半分は受け取れないのがデジタル。 受け取れなかった信号を受ける回路を興すともう一つspを鳴らすこともできる。 そこまで不思議なのがデジタル。
デジタルがアナログより質で劣る理由はもうひとつ。 通信エラー処理により脚色できる機能があること。 「現通信プロトコルで最大40%は脚色している」と総務省が2021年公開している。 今後は80%脚色まで広げるとも宣言している。そうなりゃ、元の信号はどれ????にはなっていく。
これを己のオツムで考えられないのが、デジタルマンセーに傾く。情報は広く公開されているが、その総務省公開の資料を読めないオツムだと不幸ではある。
************************************************
音が良いと評判のメーカーからの転記。
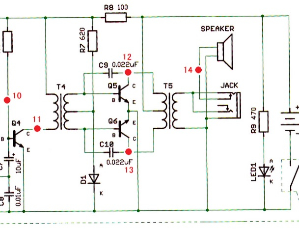
パワーアンプの出力段は通常AB級動作が一般的です。オーディオ信号に対してNPNトランジスタとPNPトランジスタで+-交互に電流を流しているのです。もっとも無信号(微小信号)時にはアイドリング電流としてNPN,PNP両トランジスタに電流が流れているので、この領域ではA級動作ですが。
*******************************************************
1
スイッチング電源はノイズが強い。スイッチング動作させるとノイズの塊になる。いわゆる雑音発生装置だ。 こんなものを電源として使うのは相当に耳が悪い。オツムも悪い。
このノイズを除去するには 減衰量60dBは必要になる。スイッチング周波数に整合したtrapを入れる。LPFでなくtrap. LPFは曲線が緩いので3段はほしいしcold側から抜けるので その対策もmust.
LPFを入れるのは随分と間抜けな文系ですね。
FA分野ではキーエンスが有名であるが、キーエンスシーケンサーへの電源UTから100Vに流下するノイズは4Vを計測できた。4Vなので60dB減衰させても0.004V(4mV)もある。100Vラインをアンテナとして電波としてガンガン飛ぶので、 計測器の敵でもある。
2
日本では差動入力を組むのも流行りだが、 等負荷の差動回路ではないのが9割占有しており、その回路ではデバイスに流れる電流はイコールにはならない。
hfe特性を揃えてもそれぞれの電流が違うので、動作点が違う。 動作点が異なるのにも関わらず特性を揃えるメリットは、 心理面だけだ。 非等負荷の差動入力回路では、特性を揃える科学的メリットは薄い。
某有名web masterも2019年頃 ようやく差動回路を理解できたらしく「ペアデバイスは不要」と云いだした。これで電気回路を学習せずに始めたのが内外にバレた。
英語圏では 等負荷差動入力回路を頻繁にみかけるが、日本でのweb siteではレアだ。
***********************************************************
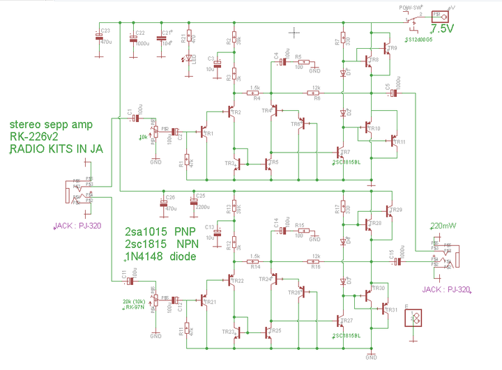
9石のフルディスクリートヘッドホンアンプ(片ch)。回路は1969年頃の古典からもってきた。差動回路で入力。
2SA1015と2SC1815. 3V供給時には12mW. 6Vだと150mW. RK-225。 Low noise仕様の2SA1015Lでつくると実に低ノイズアンプが完成する。(Low noise品は、量産品からのノイズ選別品なので 通常品は2sk170と同ノイズ)
図中D1とD2は必須。これがない超古典回路もあるが、少々問題があるのでダイオードが入った回路に進化した。 D1,D2の役割を解説した本、web siteは多数ある。 役割を知る人間は、回路にdiodeを入れておる。diodeを入れることにより硬めの音になる。メリハリがはっきりする。エッジが立つ。 これは真空管回路終段のsgにdiode経由で印加した場合と同じ傾向の音にかわる。 「エッジの立つ音を嫌う層は 抵抗だけでまとめている」のも事実。クラッシク系は抵抗だけでseppをまとめたほうがよい。 そういう歴史と回路を学習するかしないかは、製作側のオツムの出来に依存する。 指示待ち人間や知的好奇心のない者は真似して終わりなので、外部からみて、彼等の将来性まで含めて判りやすい。
14V時 300mV INで1.1W前後。R5=100.
17V時には出力1.95W。R5=82
終段に流れる電流の大小で音色が異なる。 エネルギー変換効率を上げると音は細くなるのは真空管アンプも同じ。 one deviceのClass_Aでも電流を大きくしたampでは良い音するのと、全く同じ。
「RK-143,RK-150で電流値を変えて音色確認した経験」がここに生きている。2SC1815でも無信号時50mA程度は流すと音質が上がってくる。
ぺるけstyleの1.8倍ほど電流は流れる。結果、艶のある音になった。
NFB量はR4,R6比率で決まる。
3v供給時のR
2sc1815と2sa1015で構成されたアンプの音。6vで100mW超え出力。 つまり9Vも掛ける必要はない。
YouTube: ディスクリートアンプ /2SA1015+2SC1815 (100mW ? )の音
BLで2パラ :シングル時よりよい音。
YouTube: 2SA1015と2SC1815だけでつくる 220mWアンプ。7.5V供給
14V供給時には1W出力したsepp 回路
:SEPP_OTLなので回路としては、CLASS_AB.
SEPPでのCLASS_Aは論理上存在しない。 SEPP回路はCLASS_Bに該当し、歪を減らす方向でA級側に近づけただけ。 日本語教本、英語教本をみてもSEPPはCLASS_Bで動作説明されている。
「波形上側と下側の担当デバイスが個々に存在するのでCLASS_Aとは呼べない」。 しかし学習レスの人物がCLASS_Aと誤称している。 回路作図者ごとに呼称が違うのも不思議だが、1970年にはCLASS_AB あるいはCLASS_Bと呼ばれていた。
歪率測定はルールが定まっている。 音源インピーダンスは1Kオーム。入力信号強さも定まっている。これに適合して計測している高名な個人siteはゼロぽい。
******************************************************************
LRを1枚基板に載せたのはRK-226(4月14日リリース済み).
初段をFET化すれば入口のCは不要になる傾向だが、音源と結線すると電圧勾配が生じテスター計測できる程度の電圧は生じる。 この生じた電位が音源に影響なければ結合Cレスにはできる。
入力側のssm2210? ssm2110?等の回路は見かけなくなったが、どうしてだろう。
電気信号の伝達が生じる限り電位差は発生する。 それが測れるかどうかは測定器に依存する。「テスターで測ってゼロ」だから「電位差ゼロ」では幼稚園児と同レベル。
「 自称CLASS AA 」には、conduction angleの考え方がない不思議なもの。
