1972年には公開されていたアナログ回路とic

この図のmodel 433は販売終了品。1972年には流通していた。 

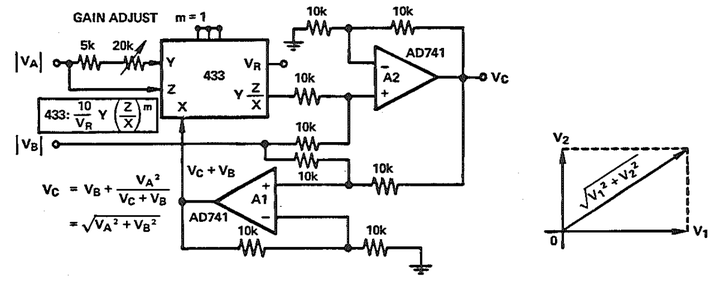
除算回路は、乗算回路の延長で組めるらしいことが言われているが、オイラのオツムでは????。

オイラ高校生時代のTTL本でみた記憶があるが、本財産は実親に捨てられたので全くない。

50年前の本を探しているオイラです。

Basicoperations20

この公式はソフトウエアラジオ(今はSDRと呼ぶ)では、常識な公式。

コメント(0)