AM受信時の特性。RF信号 3uVくらいからAM復調できるらしい。
AF-AMPはLM386並みの40dB. AMレシーバー向けのIC。
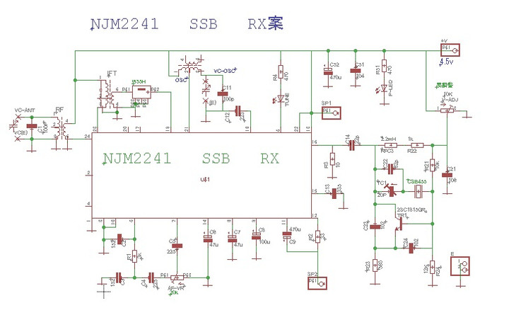
案はこんな感じ。データシートを見ると、局発はダンパー抵抗が必要な感じ。
IFTは枯渇中なので、注意。
フォルターはW55I。 BFOは455+2=457kHzネライ
csb455で457kHz発振はほぼ無理なので、ztb460を使うのがコツ。
12AU7を2本使って 455KCプロダクト検波基板にした。
OSCコイルは手巻き。
AM受信時の特性。RF信号 3uVくらいからAM復調できるらしい。
AF-AMPはLM386並みの40dB. AMレシーバー向けのIC。
案はこんな感じ。データシートを見ると、局発はダンパー抵抗が必要な感じ。
IFTは枯渇中なので、注意。
フォルターはW55I。 BFOは455+2=457kHzネライ
csb455で457kHz発振はほぼ無理なので、ztb460を使うのがコツ。
12AU7を2本使って 455KCプロダクト検波基板にした。
OSCコイルは手巻き。