1915年、ウエスタンエレクトリックのケンドール(Burton W. Kendall)はアームストロングの再生検波回路をより洗練させるとともに、受信側の発振周波数をAM信号のキャリア周波数と正確に同じにすることで音声信号を復調する方式を考案し特許申請を行った。 コールブック氏のホモダインでは高周波入力信号と 発振周波数とのシンクロ具合は記述がないが、振り子現象でシンクロする。。
**************************************
The following article was first presented in the Journal of the British Institution of Radio Engineers in April 1954.
ここ。
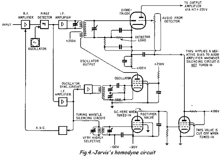
1924年にコールブルック(F. M. Colebrook)はケンドールの特許と同様の再生検波回路と復調方式を発表し、ホモダインという名称を与えた。それが下図。
発展形:
7極管開発後にはこの回路も公開された。聴感ですぐにわかるほどコンバータノイズが強いので、7極管はお勧めしない。
同期検波するICには、FIG5のようにLCが必要になる。TDA4001,TDA1220,TA7041等がその代表的IC。振り子現象で入力信号とシンクロする。
synchronous_detection_in_radio_recepption_part_2.pdfをダウンロード
AM synchronous quadrature demodulationと検索すること。
あるいは Quasi-Synchronous Demodulation
