LM380 とLM384は 耐圧が違うだけの商品。
FCZ誌をみるとLM380は1975年には登場しているが、WEBで見つかるのは1995年版データシート。
当時はLM380 >>>LM386であり、 「FCZ誌19号 :1976年にはLM386を沢山使いましょう」記事がある。 LM386を有名にしたのはFCZ誌だ。 オイラの記憶では1977年にはLM380で遊んだ。
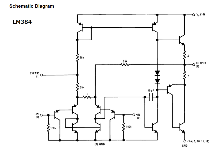
等価回路図中の10PFは中和コンデンサー。戦前真空管時代から中和コンデンサーと呼ばれておった。日本人考案の特許である。 出力を逆相関係で戻すとゲインが下がる。戦後はNFBとも呼ばれることになる。
非等負荷なのでこのIC単独では、BTLには全く向かない。外部に反転回路を設けてPIN6に入れるしかない。
LM384とLM380ではどちらが主生産品かは、ユーザーにはわからない。しかし通電検査時に選別して耐性高いのをLM384にて流通させている可能性はある。 そうしないと製作コスト(開発費用)は下がらない。 インテルICは周知のように通電検査時に「高クロック耐性のある品」と「無い品」を分別し、動作倍率数値をを書き込みし販売していた。
この1990年代はICの開発に1憶円掛っていたとepsonから聴かされて下請けしていたオイラ。
************************************
LM386 .これも1976年頃のIC. 齢は50年。
LM386は、3V供給でも動作する。データシートでは4.5Vから。
電源電位は低いので、図中抵抗の値は小さくなっている。
欧州・米国では「LM386には供給4.5V必要と信じられている」ままだ。アジアでは3V動作回路はポピュラーだ。
*****************************************
余談だが、NE612は3.5Vから実際に動作する。2.2V電池が2個あればNE612で遊べる。
LA1600では4.5V供給時にゲインが最も取れる。6Vだと感度下がる。
カツミのエレキーが1965年 CQ誌に載っている。
