電流帰還はトランジスタ出現時代からの手法だ。 アキュヒューズ社からも公開されている。
C+Rで帰還させた例が公開されている。
近年話題になったのは1997年頃。 コンタクトZで高名な「山本智矢 博士」のBLOGがきっかけだ。オイラもリアルタイム(ダイアルUP時代)でBLOGを見ていた。ISDNになったのは1999年。 yaho bbが松本にきたのが2001年。
氏は、2024年では 九州厚生局指導監査課指導医療官なので、医療分野の超々エリートだ。
博士の云われるようにコンタクトZの効果は絶大である。
************************************************
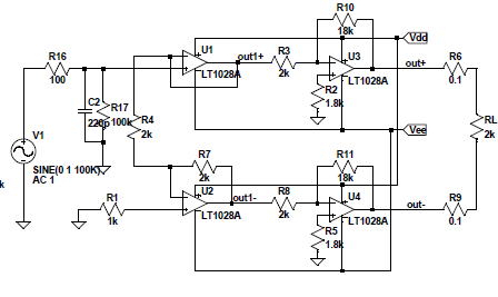
BTL化で有名な回路を幾つか拾ったが、電子の気持ちになって考えると疑問は多い。電子が迷うことなく進める回路はSN良い。
OP AMP ICの直結は、ICのバラツキ起因で電位(電圧)が2回路で同じにならない。0.1v程度の差に収まるようにICを交換していくのが成功のもと。 これを知らないオッサンたちが多い。
さぼど褒められない回路がいくつかある。
BTL化には、入力部が等負荷なこと。等負荷でないLM386では2こ使っても無理。反転回路が別に必要。
*********************************
PMI社員のアレキサンダー氏
そのアレキサンダー氏の論文では、論理破綻しておる。bufferからのエネルギーが出力端に行かないと数式説明しておるが、文中には出口端にでてくると書いてある。
式を信じるか? 文を信じるか? あなたはどうしますか?
彼が主張するように、bufffer信号が出口にたどり着くならば、メインアンプの増幅度はかなり低くてすむ。そうすれば時間遅れの問題は小さくなる。
アレキサンダー氏は「 seppは CLASS B 動作 」としておるので、彼の信者はみな CLASS Bで考えるように、。
