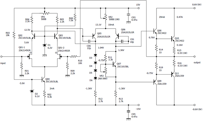
差動入力回路

この回路は動作した。rk-282検索。

非等負荷回路である。差動入力での良い点を発揮できてはいないが、クリスキット等で人気ある回路だ。

125

 
 
 

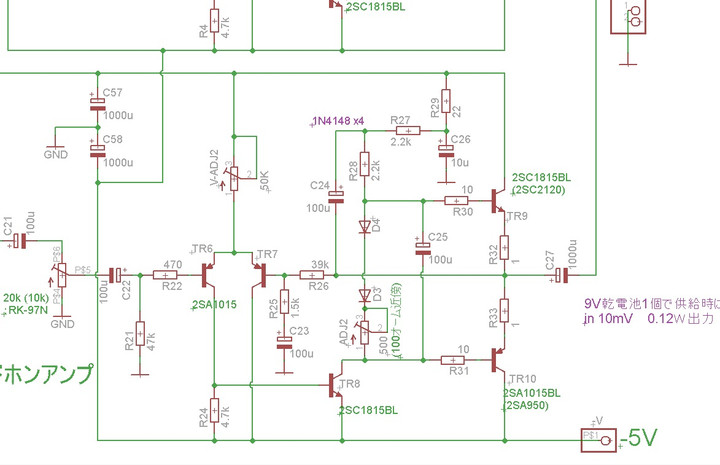
上のをもう少し等負荷にしはじめた。エミッター側での等負荷の作例は随分とレアらしい。抵抗r24にしてみた。 ダイオードがよりベターらしいが、これで実験してみる。

126

 
 
 

20211004072620

コメント(0)