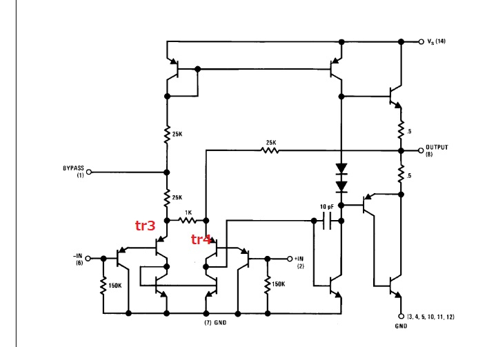
上のPDFをみると、 差動入力部は非対称負荷回路になっている。負荷抵抗がイコールでない。信号INを pIN2 とPIN6 とでは増幅度が違ってくる。pin1を無結線にしたら倍くらいは違う。 等価回路上での1kを含んだ計算をどう行いますか?
もっともPIN2、PIN6 に掛る電圧が1/2Vccより低い1V弱ではある。実測するとイコールとは違うことは確認してある。
ICの個体差があるので10個ほど交換して出力ピンの電圧差が小さい組み合わせで使う。
LM380は1976年には使った記憶なので、60年代後半にリリースだと思う。
表現もブリッジアンプなので Bridge-Tied-Loadの概念は もっとあと。欧州で1991年頃から。このBridge-Tied-Loadは 米国TI社が云いだしではない。
Bridge-Tied-Load に必要なことは、入力回路が等負荷な完全対称。したがって380は無理。
***************************************************************
Bridge-Tied-Load をBTLと云いだしは 「フリップス TDA1519」から始まる
1991年のtda1519
Requires very few external components for Bridge Tied Load (BTL) • Stereo or BTL application • High output power •
TDA1519A_PhilipsSemiconductors.pdfをダウンロード
*********************************************************
BTLは "Balanced Transformer Less"の略。 LUXのweb siteも参照。
オツム悪いのが Bridge transformer less と唱える。たとえばrohm.
