出口からC+Rで帰還させるので 増幅度は下がる。 ノイズレベルも下がる。 SNはそのままに近いんだが計測していない闇がある。 大人の云い方では、「 闇 」です。計測しても隠している可能性もあるだろう、、、と。
LM386では「外部NFB作用により増幅度を減少させ、 NFB入力を2番ピンではなく1番ピンで行うことを特徴 」するらしい。 2010年には存在していた提唱者のsiteが 昨今は消えているようで、2024年の今はhitしてこない。webmasterの名もでていたのに残念だ。 亜種も多数あるが、 SNについては不思議に計測データがない。出力をcとrで1番ピンにもどすのが基本らしい。
LM386革命アンプでは、IC外部NFB(Cによる位相発生) と 内部NFB、 つまり2ルートでNFBが掛かる。 2ルートなので「外部Cでの位相(90度進む) VS 内部伝達 」にはなる。(X攻撃にちなんで X帰還 とでもよぶ???)
c=333による漏れ電流によってやや動作点もズレル。3μA程度??
外部NFBにCを使うとNFB信号電圧と信号電流の到着時間差がいつも生じる。この到着時間差による弊害は1970年ころからメーカーが取り組んでいた。知らないならば「調べない己がチカラ不足なので、情弱」とされても文句は言えない。 到着時間差が0.1m秒もあると聴感でわかる。 1000uFのような大きいCだと充電に1m秒を超える。25年前の実験では概ね2ミリ秒は必要だった。 フル充電時での電流変化なので0.1ミリ秒で追いつく可能性はある。
世代更新されてそれを知らない世代が増殖中。 おまけに耳が悪くて音を聞き取れない世代が増えてもいる。(騒音性難聴????)
LM380
1:下図のように2200pfで90度進んだ信号が6番ピンに入る。
2:out putから1000uFと0.1uF経由で180度進んだ信号も加算される。
6番ピンにしてみりゃ「90度進んだ信号 VS 180度進んだ信号」の時間差攻撃を受けている立場になる。 これとは別に内部Rnfにより直結帰還もある。 おまけにPIN2から入ってPIN8へ出てくるまでの遅延時間(おそらくは10u秒)にも気をつかうひつようがある。 アタマが禿げそうな動作式にはなる。 周波数によっては進相具合が変わる。
LM380の等価はしたのようになっているので、信号いれはPIN2でもPIN6でもOKだ。「ただし出力の相と兼ね合いでどちらに入れるか?」 Rnfが入っている。
NFBにコンデンサーを入れると電流相ズレが生じる。電解コンデンサー2個経由なので180度の相ズレする。C起因で180度進相する。図では8番ピンから6番ピンで 180度進んだ信号を入れる。つまり相が打ち消しあって 入力信号は弱くなる。アッテネータを入れたように小さい信号になる。
繰り返すが 「内部NFBと外部NFB」の合わせ技になる。外部NFBはコンデンサー起因の相ズレもでるので、違和感がすくなく聞こえる周波数帯は限定される。
この様を数式で表現する力があると、第3種電気主任技術者の試験は楽に受かる。2ルートNFBでは信号1kHz だと聴感でわかる時間差になるが、 USERの耳が駄目なら聞き分けできない。 いいかえると 「この回路採用者の耳具合も推測できる。」
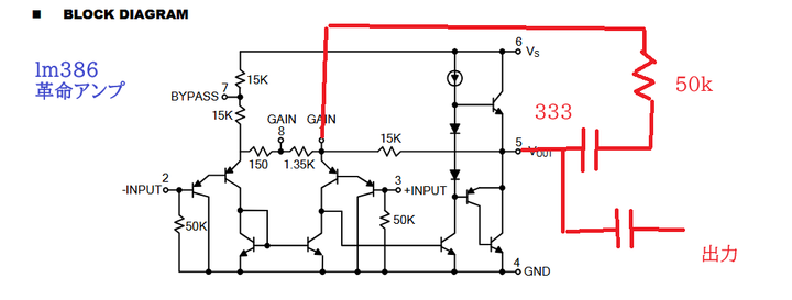
LM386 等価回路
書き換えた。上記内部抵抗 R=15K(12K)を触って「パラレル追加として 抵抗+Cを入れる奴はいない」だろう。 等負荷差動回路ではないので、差動部の電流はイコールにならない。結果差動対にする科学的理由はない。
pin1は下作図のように使うのがベスト。JF1OZL氏の実験のように70dB超えのゲインも取れる。
LM386革命?アンプは、「アンプの増幅度を下げる回路」なので、「増幅度がさがったら、つられてノイズもさがったのでSNは同じ」ってのは当然。
「SNが改善されたかどうかは実測数値を見るのが科学的」である。LM386革命?アンプにおいて SN 改善具合を調べているがHITしてこない。 実験データがどうも見えない。 いわば空想の世界に近いまま 唱えられているらしい。 さてSNは改善されているのかどうか?
2ルートNFBは 時間差攻撃??になるのでプロ回路では、視た記憶が弱い。 7番ピンの電圧大小で初段ゲインが違うので、7番ピンにCをつけるとゲインはでてくる。 電源が高い電圧だと初段動作点がゲインが減る動作点になるので、くふうしたほうがいいこともある。
以上、雑感。
*****************************************************
LM386は AF AMP ICの中では よく練られたICである。自由度が高いし、差動入力にしてある。 当時の日本製AF AMP ICは差動入力になっていないので、かなりの技術差を感じる。
音がよいディスリートアンプ基板 RK-226.
イプシロン打ち上げのシクジリは、総システムとして診るチカラのある人物がいないことが起因。
