オペアンプでSEPPをドライブする回路は uA709登場時からのboosterであり歴史は50年にはなる。1968年には μA741が登場。
op amp boosterで検索すると 超沢山の回路がでてくる。
回路としては枯れている。
1980年公開のdata sheet.
Op Amp Booster Designsと検索するとでてくる。有名なのをup(1980、1981頃に技術確立)
LF412MH-National-Semiconductor.pdfをダウンロード
High_Power_Booster_Circuits.pdfをダウンロード
linear_tech_opamp_booster_stage.pdfをダウンロード
linear_tech_opamp_booster_stage_2.pdfをダウンロード
REN_r13an0008eu-op-amps_APN_20200702.pdfをダウンロード
Diが入っているのは1970年の英語圏技術。
++++++++++++++++++++++++++++++++++
上図では真空管を使っている。
黑川達夫氏はこう説明している。
グリッドリークバイアスの名称は、ギターアンプメーカーのネーミング。おそらくは商標。
もともとゼロバイスと呼ばれて刊行本にも明示されていたのを、ネーミングして採用しただけ。
****************************************************
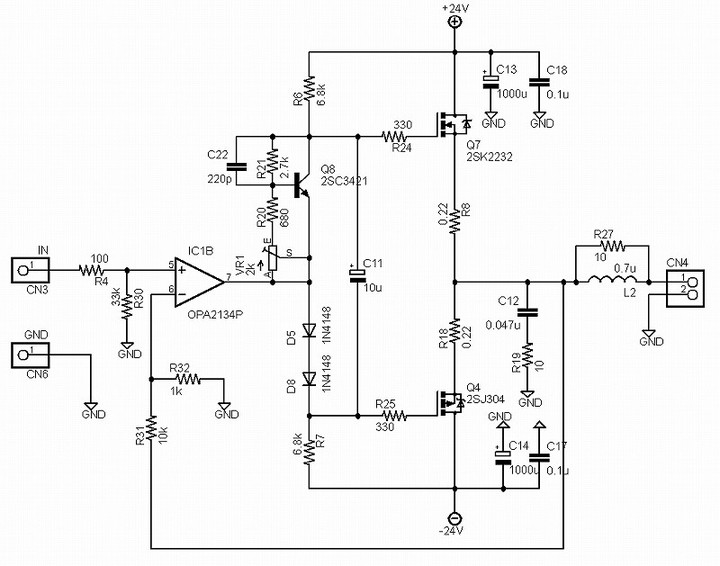
こういう回路も落ちていた。
「信号ラインにL2が入っているのでL2を通る信号は進む。 R27を通る信号は進まない」ので合算された信号は ヘボイ音にはなりさがる。 ??と思うのであれば 自分で数式表現してみれば理解できる。
「信号が LとCによって相への影響がでる」ことを知らぬ間抜けには NFBはむりだ。
******************************************
「オペアンプ カスケード接続」は 公開されている回路を真似ても動作しないことが多い。動作しないので電圧測定すると 「これじゃ動作しないわ、、、」になって痛い目にはあってきた。 「非反転+非反転」のカスケードは少し工夫が必要。
op amp boosterでは、小さい電圧ゲインでの回路が主流なので、 電圧ゲイン増を狙って今日は 「オペアンプ カスケード接続 + booster」で考えてみる。
R3とR4は電位中点になるように合わせこむ。
