これだと「AM変調+FM変調」で飛ぶ。 受信機側は 超再生式検波がベスト。FM検波ラジオで受信すると、送信側で「AM+FM」変調しているのが体験できる。 電波のAMもFMもひとつの公式で表現されるが、自作サイトでそこまで踏み込んだものはない。Wikipediaも甘くて使えない(素人が書き込んでいるので、眉唾が多い)
電波法からみると この発振段で変調掛けるのは非合法。 その理由は波形が汚いから。(周波数がふらつく)
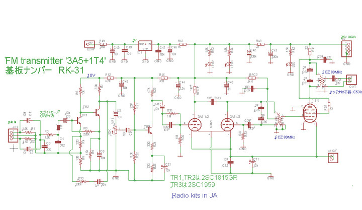
****************************************
石数の少ないFM変調は 結構むずかしくて、下の回路も AM変調がMIXされたFMぽい音で飛んで行く。
「ベースに信号を入れて変調」は AM変調とFM変調がブレンドされた電波で飛ぶのでお勧めしにくい。
3A5をFM帯でつかったワイヤレスマイクの方が、トランジスタ式より音は良い。
