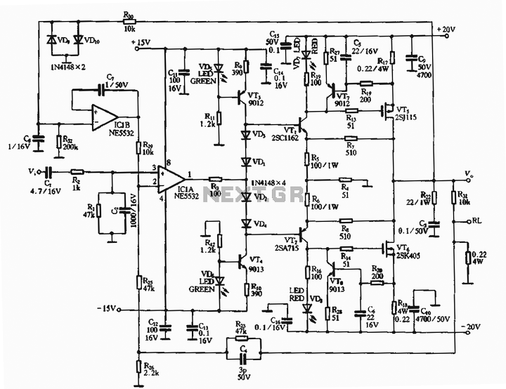
ヘッドホンアンプの回路例(webで拾った。 動作具合は不明)

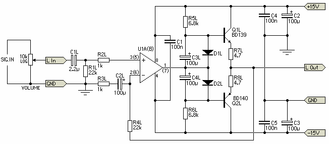
Headphoneamplifiercircuitdiagram

Circuitdiagramfor10wattaudioamplifi

Nap25020schematic

F3391tu3918391e391

Mf125hita100w

コメント(0)