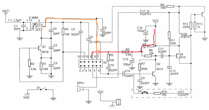
aitendoでは、コードレスインターホンキット [K-968A]で販売中のキット
回路はaitendoから借りてきた。
と 回路図が示すようにRX時には 超再生検波部には電圧が掛からない。赤色ラインが9v.
回路はおそらく1960年から1970年までの 米国玩具用だと思われる。ニクソン訪中で低コスト玩具生産が、移転したようだね。
アナログ通信全盛期の中国共産党(当時)には 盗聴されては困る周波数帯に近いんだろう。受信状態にするには、工夫が必要。(空いている PTT 接点があるのは それが理由)
送信部は生きている。
100MHzオシロではこの程度になる。 ここは4GHzオシロでみたいところだ。新品で400万円超えでそれなりに安くはなった。2012年に東芝生産技術所属の友人と話した際には、8GHzオシロが6,000万円だったので価格はこなれてきた。
