有名なsiteの公開されている図である。
この回路で設計学習することにした。
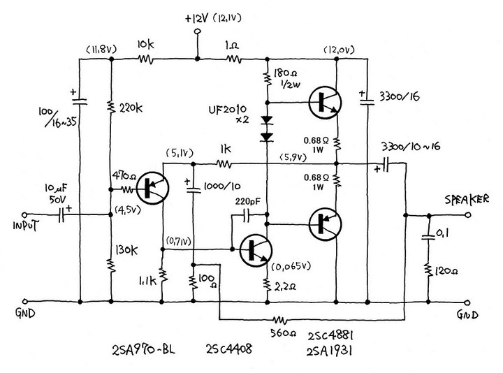
sepp端の3300uFは WV(work volt)の考え方も必要な部品である。supplyが12vならば 国産品で19v耐圧、大陸製品で25V品にはしておくのが思想として正しい。
音源はZ=1Kオーム、 0.5V 想定。 その理由は歪率検査の日本規格(JETIA)でそう明示されている。CLASS_ABなのでトランジスタでの電流は信号大小に起因して変動する。その結果出口でのインピーダンスは暴れる。この回路も暴れる。結果、音に影響がでる。、、しかしそこは聴感で判る? 判らない? そのあたりの「暴れをどうクリアしていくか?」はオイラにはまだわからない。電流が暴れない回路が正解だとは思っている。
>2段目の負荷回路にブートストラップまたは定電流負荷を採用して高い直線性を得つつ利得をを稼ぐのがセオリー。
>本機はそれを捨てて抵抗器1本の負荷で済ませています。ここがアンプの音をどの方向に仕上げるかの重要な分岐路で、本機の音づくりのポイントもここにあります。
欧米回路を1960年からみたが歴史的にはそんな表現での定石はない。
「古典回路では抵抗器1本の負荷」なので、回路設計者のことばに従うと、古典回路が近代回路よりも音つくりが優れているらしい。。
「 ブーストトラップ と 定電流でゲインが稼げる記述は1960、70年代書籍にはない 」ので、いつ派生したか? トラップでゲインが僅か増える記述があるが、上手に電圧増幅回路をつくると、現実にはゲイン増加はわかりにくい。
cq出版、ラジオ技術の1970,1980年代本をみると ブーストトラップによりトランジスタから見た電圧の壁が上に上がることは書かれておる。ブーストトラップ前段から見てZがあがるが、前段をZ=1.5K等の低インピーダンス入力回路でつくるとゲイン増加はみこめない。
「供給電力に対してどの程度 音になり出てくるか?」は1970年代書籍にはあるが2000年以降の本には そのような科学的記述はほぼない。 もっとも当時の算出式は、効率100%で表現しているので非科学的でもある。
電気で知られた式は まゆつばものが多い。 まあ構造物理学でもまゆつばが目立つので、苦労はする。
故上条氏はダンピングファクター改善のために エミッター抵抗(上の回路図中では0.68オーム2個)レス回路の提唱もされている。
**********************************************************
2021年9月に公開したラジオアンプ 。トランジスタラジオの検波後信号がmax5mV前後なので、それが鳴る回路にしてある。LA1600だと検波出力は概ね10mV。
皆さんがご存じのように、audio amp分野では入力0.5V rms( Z=1Kオーム)で歪まないものを対象にしJETIAが定まっておる。 WEB、書籍で紹介されているmini watterは0.2Vは入るようだ。
SEPP部は1965年頃の米回路を6V用にしてみた。 Z=8オームのSEPPなので電圧ゲインはマイナスになった。 そこでTR4のE側には「少しでもいいからゲイン欲しい」とCRを入れてある。
上条氏提唱のように、終段は抵抗レスにした。
TR4は 当初エミッターフォロアでトライしたら出力が少なかったので、この回路にし電圧ゲインを稼いだ。結果 同じ入力信号強さでは 出力が増えた。
「ADJ1,ADJ2で音が濁らずに澄んだ点」に合わせるのが調整ポイント 。オシロだけだと澄んだ音には合わせられない。
同時に音への変換効率も半導体動作点ごとに異なるので、消費電流を見ながら効率がよく、音の澄んだ点に合わせる。
*********************************************
エミターフォロアを使ったラジオアンプ。
