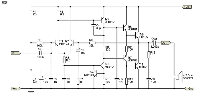
昭和35年のトランジスタアンプ回路を知らべてみた。 超有名なメーカー回路をお借りしてきた。直結NFB。 カレントダンパーがあるんでCLASS AB.
歪は0.8% ( 10W) とのこと。TR5,TR6の動作点に??がつくが動作するんだろう。
これがCLASS B.
******************************************
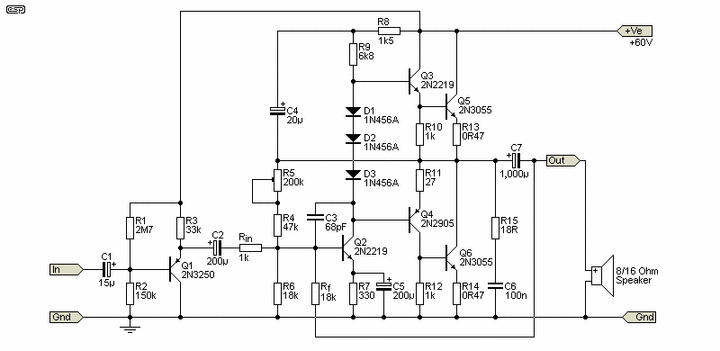
これが thd 0.14% .昭和39年の回路。2N3055が見える。 ご存じのようにトランジスタの呼称ルールがこの間に変更されている。
***************************************************
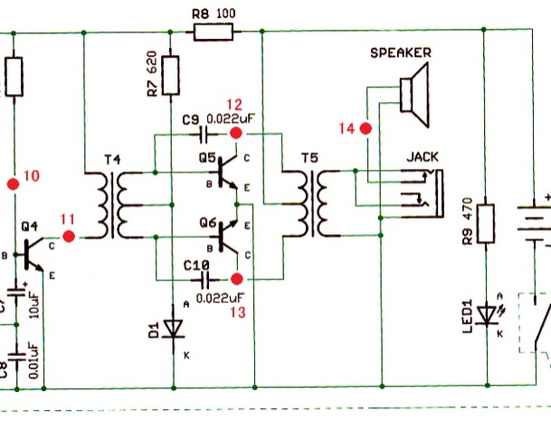
差動回路をもってきたアンプ。 1970年リリース。
SUNSUIのAU-101とて結合コンデンサーは1uf。 これで豊かな低音がでている。
*********************************
供給3VのSEPP回路。 実出力を計測していない闇はある。
100ミリワット消費らしいので 出力は10~15mW.
3V供給では電流が流しにく苦労する。
等価回路からは読みだせないがLM386等では電流が流れる。
自作派がつくるものよりも効率もよい。
