1
9石のフルディスクリートヘッドホンアンプ例。回路は1969年頃の古典からもってきた。差動回路で入力。
2SA1015と2SC1815. 3V供給時には12mW出力。6Vだと130mW前後出力.(歪ませると200mW超え)
2chの基板はRK-226. 1ch基板はRK-225。 Poが400mWで エネルギー変換効率30%としても120くらいが上限だろう。終段をパラにしたRK-226v2もリリース済み。
audio ampで頻繁に見かける「 非同値負荷の差動回路 言い換えると 片側負荷回路 」なので TR2とTR4の電流値は、当然違ってくる。TR2,TR4に掛る電圧も違いがある。 つまりhfe選別しても そのメリットは及ばない回路の代表例。
2
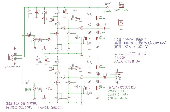
ステレオ基板はRK-226(2023年4月16日 公開済)。 市販電源だとブーン音がガンガン聞こえるので電源も作成した。
YouTube: ディスクリートアンプ /2SA1015+2SC1815 の自作電源
Cobが小さいデバイスを採用したので音は良い。部品代1000円未満の自作でこの音が出れば充分だろう。コスト パー フォーマンスは高い。
終段を10パラにしてしまうと拙い音になるので2パラ、3パラが上限だと思う。
YouTube: 6transistor SEPP amp ( 2SA1015+2SC1815) :通電確認
2SA1015+2SC1815のSEPP(6石) :RK-142V3
入力上限は15mV前後にした。 パワーゲインは58dB前後。入力15mVでフルパワー300mW
「有名なトランジスター式ミニワッターぺるけstyle」だと入力660mVもいれてフルパワー800mW前後。それでは拙いと感じて250mVでフルパワーになるようにR変更済み。
オイラはラジオには興味があるが、audioにはさほど興味はない。「計算させる度に解が異なるLTsipce」を信じるほど耄碌していないし、「わざわざ歪む領域で球を使うyaha教」にも入信していない。
・低周波信号(Z=600)やファンクションジュネレータ(Z=50)の波形を、直にZ=1Mのオシロでみるような老いぼれジジイでもまだ無い。webでは左様なまぬけ写真が有名site・無名siteで多数見つかるので眺めるのもいいだろう。 (inter netは 馬鹿発見器とよばれる所以である。)
まあオイラは「時間遅れの信号を戻し情報の質を低下させる NFBマンセー派」でもない。 NON NFBの良さが聞き取れない耳しかもっていないと、NFBマンセー派に入信してしまうね。 オイラは、わざわざと20kHz近傍の擬音を追加し「本来は存在しない音で脚色されたものを好む」デジタル音源派でもない。 追加された擬音を好むのは耳が悪いし、音源ソースの学習をしていないオツム悪い派が愛好する傾向にあるね。
耳の感度・感性とオツムの出来はシンクロする。
主たる自作siteでは、己のオツムで考えられず模倣のみ行うので、科学的でないものに人気が集まる。 不自然すぎるね。ステマやってる奴がいると思う。 これ宗教と通ずるところがある。
中国に負ける理由は上述した。
*******************************************************************
音の情報量は振動体の空間占有体積の支配を受ける。反射音を有効に使う手段のひとつとしてSPエンクロージャーが存在する。 ヘッドフォンに使われている振動体では伝達される情報量は随分と少ない。 その少ない情報で満足するかしないかは耳の感性に依存する。兎小屋住まいなのでヘッドフォンに人気が集まるのは、生活空間の大小にも依存する。
***************************************************************
あちこちのsiteで自慢しているフルディスクリートヘッドホンアンプの回路での弱点.
6点。
1, 信号強弱に呼応して電流が増減する。 つまりCLASS_ABの動作。
2、出力段のパラレルは音が拙いので原則行なわない。 web上ではその理由も検索すると見つかる。だから良く分かっている自作派はパラにはしていない。躍動感の欠如した音を好むのであるようだ。どうぞ、どうぞ。
3、paでは流れる電流を調整しベストな音に仕上げるが、その調整ができないぽい回路が日本では好まれている。どうしてだろうね。
4、pa段に2SC1815でよい音色になるように電流を合わせていくと60~70mA程度にはなってしまう。3パラならば 60x3=180A程度は流さないと音が劣る。あちこちの作例をみるとどうやらA級の音が嫌いらしいことも読み取れる。 「彼らは艶がない音に仕上げるのが好みなこと」を公開している。
5,入力上限不明。 出力不明、パワーゲイン不明。
6,エネルギー変換効率が 随分低い。公開されているものでは 効率1%から10%。この数字はCLASS_Aよりも悪い。
下請けを虐めることでも有名になったルビコンの製品は避けるのが、よいと思うけどねえ。この体質(購買の体制)は平成2年にはそうだった。あの頃は愛人で失敗しオリンパス退社したおっさんとか真ん中に座っていた。およそ20年続いて声を上げたってことだ。
ルビコンエンジニアリング 下請法違反で勧告
くれぐれも検索しないようにお願いします。全国新聞記事にもなったし nhk tvでも流れたけど、忘れるのは得意だからねえ。
FAの知人から「ルビコンにアイディアを渡すな、云うな」と云われている。
検索したら購買の宮原主任が社長になってるやん。ほほう、コースに載ったねえと思った。先代社長が係長時代からの一番弟子だからそうなるわなあ。オイラが知っている35年間では技術者は部長止まりになる会社だ。
**********************************************************************
[発言事項]
ルビコンエンジニアリング株式会社に対する勧告について
事務総長会見記録(平成22年3月25日(水曜)13時30分~ 於 官房第1会議室)
[発言事項]
ルビコンエンジニアリング株式会社に対する勧告について
(事務総長) 私からは,本日は1点,下請法違反事件についてお話をさせていただければと思います。
公正取引委員会は,長野県に所在する電池製造用自動設備等の製造業者でありますルビコンエンジニアリング株式会社に対して調査を行ってきましたが,自社のコスト削減を図るために下請事業者に対して,「協力値引き」又は「値引き」と称して,下請代金の額に一定率を乗じて得た額を負担するよう要請し,こうした額を下請事業者の責に帰すべき理由がないのに下請代金から減じていたということで,下請法第4条1項3号,下請代金の減額の禁止に該当する事実が認められましたので,本日,下請法第7条2項の規定に基づいて勧告を行いました。
本件の詳細につきましては,本日午後3時からレクを行いますので,詳細はそちらで御確認いただければと思います。本件により,今年度の下請法に基づく勧告は15件目になります。
私からは以上であります。
[質疑応答]
(問) 優越的地位の濫用のガイドラインの取りまとめの進捗状況を教えていただきたいのですが。
(事務総長) 優越的地位の濫用のガイドライン進捗状況ということですが,独占禁止法で禁止している不公正な取引方法の1つの類型である優越的地位の濫用行為につきましては,本年の1月から施行された改正法によって課徴金の対象になりました。それから,中小企業に不当な不利益を与えるような優越的地位の濫用行為,あるいは下請法違反行為に関しましては,公正取引委員会も重点的に調査を行ってまいりました。また,そのためのタスクフォースを設けたりということも昨年11月から行っているところです。独占禁止法上の考え方についてもガイドラインを作成すべきではないかという声は以前からございましたので,そのようなことに関して現在作業を行っているところであります。
ガイドラインをどの時点で作成できるかということについては,現在作業中でありますので,まだめどがついているという状況ではありませんが,いろいろな実態調査等も行っており,これらを踏まえながら,成案をまとめた上で,公表していくことができればと考えております。
以上
