MC3361はdbmを内蔵している。 ここ。
このMC3361を2個 使うとSSB ジュネレーターが出来る。その基板は今も入手できる。
****************************************************************
MC3361で調べると 幾つか回路が見つかるのでご紹介。
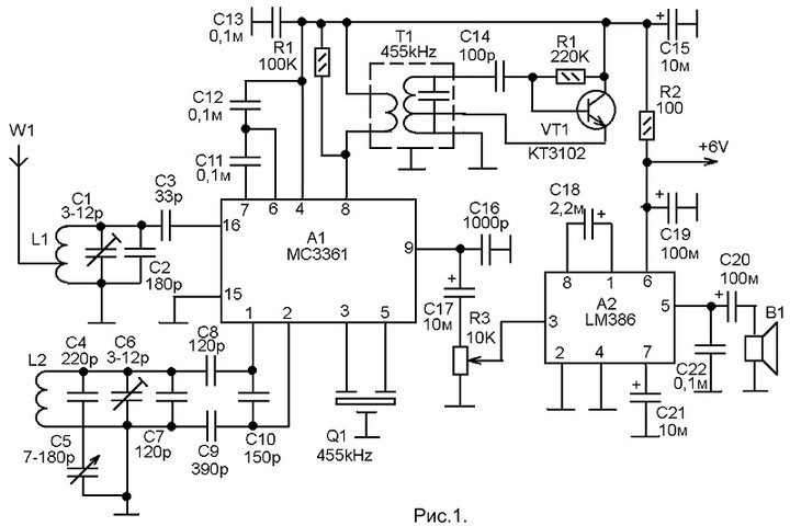
下の回路は落ちていた。1970年代の回路だとは思う。cad化したのは2000年以降だろう。
CSB455使用OSCより澄んだ音で聞こえるはず。webでは作動写真が見つからないので、机上案かもしれないね。LM386, MC3361ともに3Vで動作するので ポケットサイズの受信機にまとまるだろう。
「LM386を安定動作させるは低ESR品を使わないこと」。あるいは要求耐圧より高耐圧品を使うこと。配置かげんでは「ぼぼぼっと発振する」ので、注意なデバイス。
・手軽にSSBを聴けると思う。
・TDA7000でSSB聴くよりは 造り安いだろう。
YouTube: checking tda7000 for direct conversion RX.
上のはFM 用デバイスのDBM部とOSC部を使った作例。基板は領布中。 邪道だと騒ぐならばMC3362作例がJA CQ誌にも載っているので歴史を確認してください。
********************************************************
作図してみた。 落ちていた回路だとQダンパー抵抗が使われおり455kHzosc強度調整に難儀したことが推測される。dbmでの乗算作動は100%変換されるわけでないので、RF分が流下してくる。そこが弱点のようだ。
工夫してみた。 PIN1,PIN2はこれでOSCするかどうかを、これからデータシートで診てみる。
FILTERのcommonも見直した。
シングルスーパーのプロダクト検波式受信機の回路になる。短波から50MHzはこれで対応できそうだ。
IF AMPはTA7061のようなリミッター動作させるので 弱めの信号も強めの信号も似た音量になってでてくる。いきなりガツンと入感しても、慌ててVRを絞らなくてすむはずだ。振幅信号をリミッター回路に通すのでHi-Fiとは逆の音色になる。
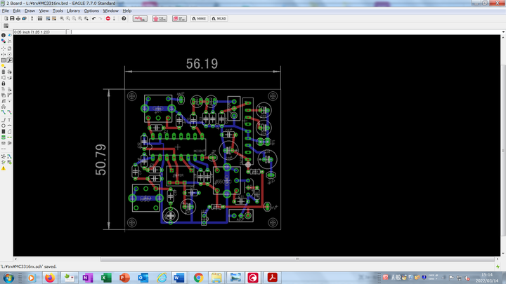
実際につくってみりゃ音の程度がわかる。、、と基板手配した。音がNGなら捨てるしかない。
quadrature detectionは1/4周期がポイント。
1/4周期でないものを乗算させるとプロダクト検波。 周期が同じなものを乗算させると同期検波。上の回路に2個あるいは3個トランジスタいれりゃ同期検波式のAM/SSBの2モード受信機になる。もともとのFM検波コイルにきりかえりゃ3モード対応にまとまる。動作条件が厳しいかどうか???。
実験して「仮に違和感がすくないSSB受信音」であれば3モード化したいねえ。(基板がデカくなるがAM/SSBの2モード受信基板にRK-63を領布中)
AMもFMも相と時間のパラメーターで 電波形式の表現式はひとつになる。表現式はPDFにて落ちているので調べてください。
要点情報。
ここで通電してみた。
pin5へはRF信号れても pin9から復調音はでてこない。455kHz信号がpin9から出てくる。内部回路のC5がお邪魔でむりぽい。 落ちていた回路は、単に机上図面のようだ。
