TDA1572の現時点の基板群
***************************************************************
信号ケーブルを接続し、IFT調整しようと電源ONしたら、いきなり聞こえてきた。オイラ、たまげた。 これから調整なのに 聞こえしまった。
YouTube: now checking my TDA1572 radio for 7.5MHz.
基板のアンテナ端には BNCケーブル1mが接続されているだけ。
プロダクト検波 或いは同期検波に 端子(455kHz)を出してある
TDA1572+TA7368のシンプル構造。
高周波増幅のFETは載せていないので、アンテナ端からの信号はTDA1572に掛る。受信アンプが必要であれば基板は4種類あるので、手持ちのFETが使えるタイプを選んでください
周波数カウンターは ノイズにならない「JH4ABZ式を推奨」・
*******************************************************
通算404作目。 基板ナンバー RK-144.
tda1572のif用端子から pin headへ結線したので、ssbはプロダクト検ユニット(RK-90)を接続すると聞こえてくる。 同期検波であれば、同期検波ユニットRK-123を接続。
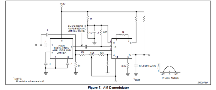
MC1496の同期検波において「信号の相と出力電圧の特性が公開」されている。これが混信の影響を受けることなく受信できる理由である。 つまり 同じ周波数で数局利用していても同期できる局だけ聞こえ、弱い局が聞えないことを図示している。そこはFM電波の特性(強い局だけ聞こえる)と非常に似ている。これは1968年の技術である。
つまり同期検波専用であれば、セラミックフィルターは不要になる。 フィルターによる制限がないので良い音で聞こえる。(実際TDA4001は良い音がするICだ)
