Bluetoothの用語を初めて聞いたのは1999年10月のことだ。往時日本にはそれに準拠したものが上陸していないが、仕事柄必要な基礎知識なのでイメージだけ持っていた。
++++++++++++++++++++++++++++++++++++++++++++++++++++++++
dc流出するダイレクトドライブスピーカー方式で、オイラの手もとには、1959年刊行の67ページの回路がある。
「スピーカーにはdcを掛けない」なんて妄信なわけですね。上述回路では20mA前後はスピーカに流れる。 少なくとも日本では1959年から既知です。
後述してあるが近年のICでは125mW程度はもろにdcが来ても不思議ではない。そこでラジオ真空管のグリッドが痛まない方法を考えると、RK-40に落ちついた訳です。
*************************************************************
microchip社のbluetoothは、ダイレクトスピーカー式になっている。型番。
・dcストッパーコンデンサーを使わないので、dcは流れ出る。
・このダイレクトドライブスピーカー式がmdプレーヤーに登場して30年経過した。この時にトランジスタ技術にダイレクトドライブIC使用した記事が登場している。
・2010年生まれならばダイレクトドライブアンプICを知らなくても不自然ではないが、戦後生まれがトラ技の記事すら知らず、dc流出の事実を知らんはかなり拙い。
*****************************************************************
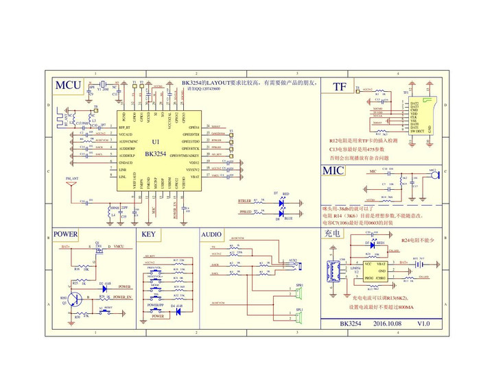
bluetoothのポピュラーICであるBK3254で確認した。
PDFをを見ると2015年のリリースだと判る。
このICに関しての製品を販売しているSITEはここ。
・dog timerがクオーツ用クロックを使っているので高次が上がってくる。ラジオ向けにはノイズ要注意。電波で飛んでいるのでわかりますね。時計用クオーツを実用化したのは精工舎(現エプソン)です。
・レギュレータICのスイッチングによる高次高調波はVHF帯でも確認できる。bluetooth ICの動作クロック(10MHz~30MHz)は高次高調波が2.4GHz帯にまで及ぶため、Bluetooth信号に対してノイズとなります。
******************************************************************
1991年発売のダイレクトスピーカー式audio amp 。 これはmdプレーヤー時代のもの。made in japan。このICはトランジスタ技術1992年で紹介されている。もう30年経過した。
*******************************************************************
「スマホ32オーム用 ダイレクトドライブic」では、例えば これ。
サイズは3mm x 3mmのQFN16L。ダイレクトドライブだからコンデンサーは使っていない。ダイレクトドライブがセールスポイントになっている。
確実にdc出力されることはデータシートから判る。コンデンサーの投影面積がICの1/2にもなるので、わざわざとコンデンサーは入れない。テキサスはDCブロックコンデンサーを入れるのを推奨回路にしている。
dc出力される音源とどうやって接続しているのか? も気になるところだ。テスターの電流計でもスマホ端から何か流出しているのが確認できる。
戦前生まれならばダイレクトドライブアンプICを知らなくても不自然ではないが、戦後生まれがトラ技の記事すら知らんのは拙い。 「dcストッパーコンデンサーレス」ICに対応させて真空管ラジオのPUをまとめるようにお願いします。
普及しはじめたデジタルスピーカーはDCをがんがんと流します。コンデンサ-が介在すると駆動できないね。
