synchrodyne : synchronous detection

synchronous detection.

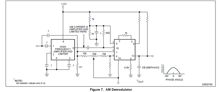
NRD525は SN16913を利用している。

オイラの実験では ターゲット信号をPIN 2にいれた方がベターだった。

Photo

今我々が確認できるsynchronous detection(DBM 式)の資料としては1968年発売のMC1496データシートがある。phase具合は右下に表現されている。

Snycromc1496

「MC1496とSN16913のどちらが波形が綺麗か?」では、MC1496の勝ちである。SANSUIはMC1496採用なので、賢い選択をしている。

コメント(0)