ICを使ったもの。
・1968年製造の有名なデバイスにMC1496がある。 そのデータシートに同期検波回路が記載されているので、53年間も近く知れ渡った回路だ。MC1496を知っていてもそれの同期検波回路を知らなきゃ、データーシートを見たことが無い証になる。
2020年時点でもMC1496を超える性能のDBMは無い。有名なNE612は人気だが波形が見劣る。国産品ではAN612が高性能である。
山水の最高峰チューナーにはMC1496の同期検波回路が採用されている。メーカー製品を超えた性能(音質、低歪)で同期検波したい方はMC1496でお願いします。
***********************************************************
① DBMにCA3028
・今日は、limiterにta7061を使ってca3028でsynchronous detectionさせてみた。ca3028に合わせて電源は6v。この駆動電圧だとta7061がゲイン面で不足するかどうか、、、。
ssgから455khz信号をいれたら、普通に出力されてきた。limiter とdetectorでエネルギーを折半しているので、やや入力がほしい。
オシロで測ると、100udBv=100mVになった。オシロ上での細かいスパイク波形は、太陽光発電のパワコン制御ノイズ。 高調波では2.53MHz近傍が最も強く1m電線に0.5vも誘起する。ターゲット信号がパワコンノイズに埋もれることしばしば。
limiter とdetectorでエネルギーを折半する構造でないので、dbm IC 使用時より信号が弱くてもOK .
60udBv=1mVなので 3mV程度の455kHz信号印加で音になって聞こえてくる。
*******************************************************************
https://pdf1.alldatasheet.com/datasheet ... 4468B.html
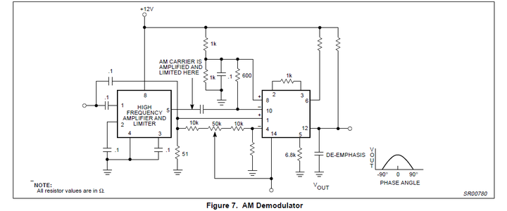
'AM Demodulator:
The alignment-free AM demodulator is realized by a synchronous detector." was announced.
*************************************************************************************************************************************************
We know this as 1948. *************************************************************************************************************************************************
MC1496 announced this.
This circuit may also be used as an AM detector byintroducing carrier signal at the carrier input and an AM signal at the SSB input.
The carrier signal may be derived from the intermediate frequency signal or generated locally. The carrier signal maybe introduced with or without modulation, provided its levelis sufficiently high to saturate the upper quad differential amplifier. If the carrier signal is modulated, a 300 mVrms input level is recommended.
*************************************************************************************************************************************************
