理論をのべる人間は多数いるが、それらはエア電子工作派とよばれている。実際に基板まで興した人間は少数。
同期検波でssb復調できるが、そこを説明した日本人はこの原稿時点ではゼロ。エア電子工作派とはその程度だ。サンスイのチューナー回路で勉強することをお薦めする。欧州ではLM567式に人気がある。音がよいTDA4001はアリババで@2500円 、 EBAY @4000円ほどしていた。
搬送波を抑圧してDSB-SCにして飛ばしてみた。
YouTube: TA7642,LA1600,TDA4001を聞き比べ。 TX側はDSB-SC.(MC1496)
TDA4001ラジオはごく普通に聞こえる。 つまりDSB受信用にTDA4001(同期検波専用ラジオ IC)はお薦めできます。
原理的にはSSB(dsbの片側分)もTDA4001だけで復調できるはず。おいおいと実験を行う。
注) 同期検波ラジオICの中で音色良いのは、このTDA4001.
日本製のTA7687,TA7641は音色劣る。 TDA1220はまあまあ。
******************************************************************
「synchronous detection (同期検波)について」を upしたら、deviceを教えてほしいとの「教えて君」メールが随分と届いた。
MC1496データシートに 「充分に増幅し矩形になったIF信号をDBMで加算してやりゃできるよ。」と1968年から公開されている。 その通りにMC1496で同期検波させたAM チューナーがSANSUIから高級チューナーとして発売されておった。
SANSUI TU-X1 ¥135,000(1979年11月発売)
このサンスイ回路 音質が最も優れた同期検波回路。am放送で音の違いが判るリスナーは TU-X1 を入手すべき。(回路を視たが オイラには発想できない高水準)
WEBで見つかるMC1496データシートは近30年だから同期検波専用ICが多数市場にあるのでその記載が抜けてたpdfばかりだ。ビギナー向けに数日公開しておく。
This circuit may also be used as an AM detector by
introducing carrier signal at the carrier input and an AM
signal at the SSB input.
The carrier signal may be derived from the intermediate
frequency signal or generated locally. The carrier signal maybe introduced with or without modulation, provided its level
is sufficiently high to saturate the upper quad differential
amplifier. If the carrier signal is modulated, a 300 mVrms
input level is recommended.
後学のために「AM同期検波できます」とデーターシートで公開されている「IF信号を入れれば検波してAF信号出力してくれる」デバイスを幾つか列記しておく。
①ラジオに実際使用された有名品として(今も入手できるもの) 実装したのは背景黄
・CA3028 RK-123
・LM373 : 1970年にリリースされた
・MC1496 山水チューナーで実績
・NE612 RK-181
・SN16913 日本無線 受信機で実績 ⇒ 造った。RK-154
・sony cx857 :やや高価
・sony cxa1376 :やや高価
・TA7640 :東芝のIC, 廉価、
・TA7641 :東芝のIC, 廉価 ⇒ 使った。製作記事。東芝のRP-80が有名. RK-128
・TA7687 ⇒CQ誌に作例あり ⇒ 造った。記事. RK-156
・TDA1220 価格は廉価。 しかも簡単 RK-242
・TDA3845 :廉価
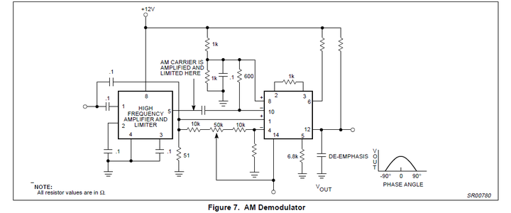
・TDA4001 :価格は廉価。 しかも簡単 ⇒ 使った。製作記事。 RK-118
・U4468 :廉価
・U4488 :廉価
YouTube: synchronous detection: homebrew, trial
YouTube: 同期検波基板の通電確認 :synchronous detection
*********************************************************************
②
実験結果が良いDEVICEとしてworld wideに知られているもの
AD8361 :廉価
LM567 :廉価 ⇒ 使った。製作記事。
MC13122 :廉価
LM565 :廉価
S041 :廉価
NE570
*********************************************************************
③有名でないデバイスとして
SL1461
TCA650
TDA440
TDA2540
TDA2545
TDA4426
TDA4445B
TDA4455
TDA4480
TDA4881
TDA8340
TDA9818
********************************************************
④使えるんじゃないかと思うデバイス
SAA6579
TA1247
TBA990
TDA2549
TDA9811
TDA9812
*******************************************************
同期検波ユニット基板(RK-123)を真空管ラジオに繋げてみた。
YouTube: synchronous detection unit: trial with tube radio.
CW I/Q detection
AD9276
「CWはパルスレーザーを示す用語」として用いられ、レーダー受信できるICがかなり見つかる。
