・JH1FCZ氏の名作に、ever599がある。 「スーパーCWフィルタ ever599」の名称で¥4,700円で売られていた。(価格は公開情報が15年ほど前から存在する). その後にダイワインダストリーから AF-606Kとして売られていた。
パクリ? ライセンス販売した??
注記;後記述あるが JH1FCZ氏がダイオード入れたのは悪手。 LM567入力上限は70mV程度にしてダイオード起因の逓次高調波が生じない工夫を入れたのがtype B。
・その頃オイラは、半田工作と無縁だったね。未だにever599実機を見たことが無い。 オーバーヘッドプロジェクターの評価機とか、「トヨタが電解コンデンサーの耐熱を全てのメーカーは105℃にしろ」とか97年初冬に言い出すもんだから、日電:駒ヶ根工場(現NEC)へラインを入れたりしていた。、、と温熱105℃仕様のチェッカーラインの国産初号機はオイラの設計でした。以降 「105℃ 電解コンデンサー」が業界に定着して現在ですね。 はい、105℃電解コンデンサーはトヨタ指導で生まれました。
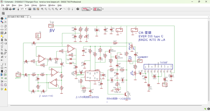
ever599Bの改良版を 「ever599 type C」 として公開済み。実験基板は無償配布中。
記事はここ。
オイラの本業はFA機械設計屋です、
****************************************************************
TTLを使わない現代版にしたのが、これ。
typeBの名称にした。
*********************************************************************
EVER599 typeBは、
上流からの信号受けVRは100オームでも10kでも50kでも、上流回路に合わせてください。ダイレクトドライブ スピーカー方式(dc流出式)だと100オームでも苦しいとは思います。
・受信音を900hzに合わせると 80hzくらいのレンジ幅になる。100Hzまでは広くない。フォトカプラーのon/off点は発光具合でばらつく。(近年、ばらつきを考慮できない半田作業人が増えているのは、どうしてだろうね??)
・オイラ自作の100kcマーカーでも100.000kcで安定するので、メーカー製txが7000.00kcで安定するだろうと、、。
・TX側7MHzでのQRHが1ppmだと7Hzに相当する。10ppmで70Hz. 水晶発振のtxだと暖気運転後では70Hzまでは暴れない。20Hz以上暴れるなら発振強度が適切か疑ったほうが良い。
・バリキャップ式vxoは暴れるので、そこは注意。am時には不要だが、cw時には10Hz直読カウンターがほしくなる。
・QRHに留意しだすとTX側水晶振動子(vxoタイプ)に使うトリマーはQ100程度では駄目。日本製では役立たずな分野の一つ。Qが高いトリマーはまだまだ流通しているので、調達しておいた方がよい。RSでも扱っていた記憶だ。
・周波数安定度は部品配置にも依存するので、奥が深くオイラには突き止めきれていない。「配置具合で発振強度の強弱がある」のと同じで解までは遠い。
・近年のメーカーtxは0.5ppmに収まるので支障ないが、ever599では送り側の電波質が1950年代並みだと苦しい。
*****************************************************************
・さて現実は、
①LM567は強入力だとVCO周波数が引っ張られて動く。 そこをdiode工夫してあるのがJH1FCZ回路。⇒ これがノウハウと信じたが、but 悪手なのでダイオードを使わない改良版を思案中。
②JH1FCZ氏のような「ダイオードあり回路」だと検出センターでなくても、ワンショットon連続になるので困る。写真公開 (現実的には使えない)
③
また電源電圧の0.1V変動にもLM567は挙動が変わるので、供給電圧制御はmust.
・LM567のFreq安定具合は通電20分経過後には、±3Hzに収まる(800hz合わせ時)。30分経過しても1~2Hzのずれ。相手が1980年代並みのTXであればLOSTすることは無いと思う。
・チューニングLEDだけではセンターに合わせられないことがオシロ確認できたので、JH1FCZ氏のキットを使うならば工夫を入れてください。
④予定型番は RK-92に為る(改良して確定済み).ここに公開。
2400発分波形をみたがミスショットがなかった。 これで使えるだろう。JH1FCZ氏回路よりミスショットは随分減った。
上写真のがRK-92の確定版です。
⑤LM567は ICOM site にも紹介されている。
・トーン波形が鈍るのを嫌って、充電定数は無くしたが、立上がり、立下りがシャープすぎて「キークリック」のように聞こえるらしい。 時間遅れ信号を加算したものをヒトの耳は低歪と聴きとる。
*********************************************************
How to useは fcz研機関誌に紹介されている。
調整要点
①、初段のゲイン確認。
・10mV~15mVをTRに印加でLM567のON/OFFは?
②、LM567。
・VCOの安定度は、Freq=900Hzに レンジで5Hzに収まった。 ⇒ CはQの低いものは駄目。金属皮膜抵抗が周波数面には安定している。
③、ON/OFF 確認 LED.
・直列の抵抗は330Ωくらいだと常時薄く光る。 OFF時にも微弱電流が流れるのがIC構造なので、910にした。1KでもOK.
④、フォトカプラー
発光具合のバラツキがややあるのが発光ダイオード。これを内蔵しているので、直列抵抗の増減は必要なこともある。(発光ダイオードはラインチェッカーで40分類もされる。トランジスタはせいぜい4分類)
「LM567のON ⇒ フォトカプラーOFFのまま」だと全体動作しないので、ONしやすい側でR値を決めてある。OFFに為り難いならば820~1K程度まで増やす。 ONしにくいならば値を下げる。
⑤、ツインT回路は歪んでいないことを波形確認のこと。
******************************************************************
おいらのことだから動作確認できて技術確立できたら、そこで終了。同期検波基板のように技術確立して「配布なしRK」も頻繁にあります。同期検波基板は3種類を領布中。
ever599 の完成版はこれ。
fcz氏の599に比べてlm567のミスショットが非常に改善された基板。
基板領布は 問合せください。
