2018年11月11日の再掲。
***************************
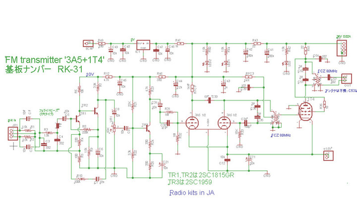
「はいぶりっどトランスミッター シリーズ」の FM帯版です。
リアクタンス管に電池管 3A5を使いました。 FM変調は3A5が担っています。Bufferに1T4を使っています。 コイルはFCZです。bufferのお陰で周波数は暴れません。モノラルです。
1.
コイルはFCZの80MHz。 同調コンデンサーは5pf +5pf のシリーズ。2.5pfになると想う。
通電した。 発振周波数はこうなった。基板の浮遊Cの影響を受けてバラック時よりOSC周波数が低い。
Cは3PF+3PFのシリーズにして1.5PFネライが良いと想う。
2、
受信確認。
右が FM トランスミッターに入れた波形。
左がラジオからの波形。
およそ10mV 入力で、ラジオからの波形は歪みだす。
+Bは36v~45V 。
3、
樹脂板に載せた。 基板サイズは 「はいぶりっどトランスミッター」シリーズに合わせてある。
4、
5,
6,
1T4負荷のFCZコイル 2次側にオシロをあてても波形が確認できないが、7mほど飛んでいる。1T4プレートでは波形が確認できるが、2次側ではよく判らない。
「電池管 FM帯トランスミッター」は近年見かけないが製作してみた。 技術確認した。 もちろん50MHzでも製作できるがfrequency deviationを考えると 80MHz近傍で技術的興味で実験した方が楽だろう。
基板ナンバー RK-31。領布中。
過去のshop kitを調べても3a5を使ったfmワイヤレスマイクのリリースは無い。オイラの基板が初めてのようだ。
****************************
通算267作目。
