2016年9月13日の記事に追記した。
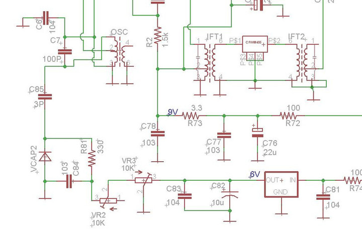
・ラジオ基板のOSC回路にバリキャップ配置したものについて、「バリキャップ型式の問い合わせがある」ので記する。(LC計算はラジオ工作の基礎教養だと想うが、問い合わせ増加中の不思議).
通電時間の経過ともにCが動く性質のデバイスなので、安定しない同調を好む方向けである。 オイラはクラリファイにしか使わないけど、、。
*****************************
「オイラからみて可変したい周波数幅が判らず」なので返答のしようが無い。 図中に6v(5v)の3端子レギュレータがあるが、バリキャップの特性上8v近傍が良いならば、9vの3端子レギュレータを使うこと。
1,ネライの可変範囲(Δfreq)を決める。
2, そのΔfreqは何pf(Δcapa)に相当するのかを算出。既にコイルとC7があるのでそれを含めて⊿capa算出。
3,Δcapa と 結合c(C85) との塩梅から、求めるΔc(vari)を算出。 c85の増減も必要。
4,可変印加電圧範囲(Δv)を決める。⇒R81の値も算出する。VR2は微電圧調整用。
バリキャップの特性に左右されるが「3V⇔5V近傍」が使い易い。
5,Δc(vari)とΔvから Δc(vari)/Δvを算出。
6, 上記Δc(vari)/Δv から近いバリキャップ製品をspecシート確認して選ぶ。
流通しているバリキャップ品から⊿vを算出してもよい。若松さんにバリキャップ多種類あるのでお薦め。
「バリキャップは低QゆえにOSC強度も低下する。⇒感度は下がる方向」。したがってバリコン推奨と回路図に明示していることが多い。あえてバリキャップを使いたい方が、「バリコン推奨のオイラに問い合わせ」をしてくるのは、随分と不思議。
*********************************
・ラジオではバリコンのQ或いはアンテナコイルのQが話題になる。 それぞれ電波を受信する肝なことはご存知だと想う。
・「バリキャップのQは、バリコンと比べてどうなのだろう?」と調べると、劣ることがよく判る。データシートでは数値公開されている。Qが低くて感度劣になる。受信した信号系にはちょっと使えぬが、局発には使える。
・時折、バリキャップを受信同調に採用した自作ラジオで、感度が足らない旨の製作記事を見かけるが、それは至極当然のこと。Qが全く違う。
Qは空間占有体積にも左右される。「Qの算出式を見ればバリキャップは直列共振 それとも 並列共振で使うべきデバイスか?」が高校生でも判る。
・「エアバリコン VS ポリバリコン」のQの差異も確認しておくことをお薦めする。
・「スーパーラジオでQが低いバリコンを使うとどのような症状になるか?」はWEB上に答えがあるので、一読をお薦めする。
・ラジオでクラリファイが必要な時にはバリキャップを使えば良い。容量が小さくて、可変比が2倍程度のものが短波ラジオでは使いよい。WEBでみると若松にだけ取り扱いがある。
・オイラの短波ラジオのクラリファイはバリキャップに任せている。
