・NE602登場は第三世代なので1984年頃と推測される。1989年にはSA612は市場流通していた。
◇◇◇◇◇◇◇◇◇◇◇◇◇◇◇◇◇◇◇◇◇◇◇◇◇◇◇◇◇◇◇◇◇◇◇◇
NE602を採用したダイレクトコンバージョン受信機がアマチュア無線家向けに公開されたのは、1988年2月号のQST誌上のこと。ネーミングは「Neophyte 」と革新的なニュアンスも含まれている。今も往時のqstが見れる。
・「CRK-10」の受信部はNeophyteの進化版と云うかコピー版と云うか? そこが難しい。CRK-10のミューテイング部も随分と前に公開されてたものを持ってきてまとめている。 特許概念のA+B=Cになる見本だろう。 このCでCRK-10はまとめられている。それゆえに新規性は弱い。CRK-10を珍しいと思うならば、30年前の回路学習をしよう。
Heath kit、ミズホ通信からのダイレクトコンバージョン機器をまとめてみた。ギルバート氏は「dbmはradio用として考案したものでない」と云うのでなかなか驚きだが、日本ではほぼ知られていない。
・アイデアではNeophyteを超える受信回路はまだ無い。sa602(ne612)のダイレクトコンバージョンでは 搬送波10μdBv程度の信号ならば聞こえる.これは low-bandならば充分な感度であり、アイテックSR-7程より聞こえる。単にCW識別するだけならば0.25μdBvの感度に至る。
・仮にqrp-trxの受信部に使うならばやや感度を落として使うと送受のバランスが取れる。JH1FCZ氏は40μdBV(50MHz)を目安としていたようだ。
・「和製ネオファイト」としてJF1OZL氏がTA7310で作成した例が公開されている。
・サトー電気からのキットが89年8月号のモービルハムにて寄稿されている。ne602の前段にRF アンプが入っておりかなり感度が良い記憶だ。
下のがキット実装写真。
このサトー電気さんと同様にNE612をつかったダイレクトコンバージョン受信機が基板ナンバーRK-22だ。
RK-22では混信除去に8次lpfのmax295を使ったので、サトー電気さんの進化版とも云える。このmax295は現行販売品でも最も優れた特性をもつ。 op-ampではこの特性にはどう工夫しても届かない。
ここまでイントロダクション。
◆◆◆◆◆◆◆◆◆◆◆◆◆◆◆◆◆◆◆◆◆◆◆◆◆◆◆◆◆◆◆◆◆◆◆◆◆◆◆◆
以下、RK-50の製作記事。
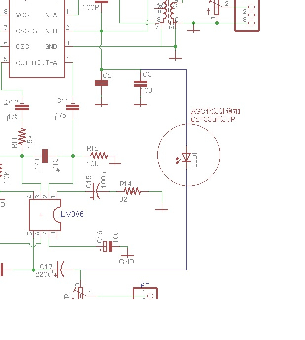
ネオファイトを再現してみた。NE612単体での感度確認をしたかったからだ。「ネオファイト回路にはなかった音量調整ボリューム」も入れた。
①
基板サイズは、60x35mm.
②
③
(S+N)/N=6dBはこの前後だと想う。かのSR-7と感度はイコール。
まとめ
「NE612単体+LM386」での感度はすこぶる良い。3.5MHzや7MHzではRFアンプは不要だろう。
NE612はやや強めにOSCさせると感度が良いデバイスだ。
部品点数が少ないので、初めてダイレクトコンバージョン受信機を作成する方向けだろう。SR-7を入手そびれた方向けでもある。
通算282作例。 RK-50.
基板はサトー電気さんで扱い中。バリコンは単独20Pを推奨。
・AM用バリコンに10PF(12PF)をシリーズにして使ってもよい。その辺りは計算で求めてください。
・AGCを掛ける場合。 「C17の下流 ⇒LED ⇒ C2の信号側」
◇◇◇◇◇◇◇◇◇◇◇◇◇◇◇◇◇◇◇◇◇◇◇◇◇◇◇◇◇◇◇◇◇◇◇◇◇◇◇◇◇◇◇◇◇◇◇◇◇◇◇◇◇◇◇◇◇
追記;
新作のダイレクトコンバージョン受信機 CA3028DC-RX . 型番はRK-91
デバイスが違うので、感度はUPしている。
記事はここ。
◇◇◇◇◇◇◇◇◇◇◇◇◇◇◇◇◇◇◇◇◇◇◇◇◇◇◇◇◇◇◇◇◇◇◇◇◇◇◇◇◇◇◇◇◇◇◇◇◇◇◇◇◇◇◇◇◇
・受信部にダイレクトコンバージョンを採用したキットとしてはHW-7が最初であり有名である。記憶では1972年のように覚えている。受信した信号を「VR式ATT」経由で「FET」に入れたシンプルなフロントエンドだ。QRPerのスタンダードとしてHeath kitは完全に定着した。
YouTube: Huckleberry Ridge HW7 10 8 2014
・後継のHW-8は CQ誌にでも1976年11月号に記事がある。これにはmc1496を採用し3.5/7/14/21の4バンド対応品。ほぼ同じころDC-701(ミズホ通信)が7/14/21の3バンダーをリリース。DBMには3SK-39を採用。
YouTube: W9RAS Heathkit HW-8 QRP QSO morse code contact 2016 Ham Radio
・HW-9が最終モデルとして1989年に発売された。
YouTube: N4LQ and the Heathkit HW-9
◇◇◇◇◇◇◇◇◇◇◇◇◇◇◇◇◇◇◇◇◇◇◇◇◇◇◇◇◇◇◇◇◇◇◇◇
AMもSSBも聞けるラジオ基板では、RK-63.
・AMはTA7613による検波。
・SSBはCA3028のプロダクト検波。
・7MHz用には感度は良すぎるので、RF部のゲインを下げて使ってください。
この基板はサトー電気さんでも扱い中です。
◇◇◇◇◇◇◇◇◇◇◇◇◇◇◇◇◇◇◇◇◇◇◇◇◇◇◇◇◇◇◇◇◇◇◇◇
他デバイスのダイレクトコンバージョン受信機群はここです。
◇◇◇◇◇◇◇◇◇◇◇◇◇◇◇◇◇◇◇◇◇◇◇◇◇◇◇◇◇◇◇◇◇◇◇◇
AGC付ダイレクトコンバージョンを作図中です。
