サムライファクトリーのサーバーから http attackが2分ほど着たのだが、さて??
*******************************
この記事から4ケ月も経過した。
マイクコンプレッサー基板はまだ飛行機に乗っていない。空港で7days経過したが、飛行機に乗ってない。 やや変だ。航空会社に渡されたら戻ってきたりしていてる。
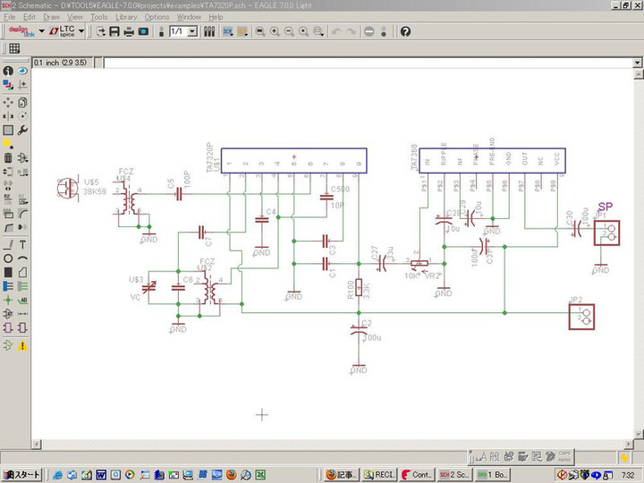
作図を始めた。 3sk59の価格がやや高いので廉価な3sk131かな、、、と。
部品点数が少ないので、オイラの技術水準にちょうど良さそうだ。
サムライファクトリーのサーバーから http attackが2分ほど着たのだが、さて??
*******************************
この記事から4ケ月も経過した。
マイクコンプレッサー基板はまだ飛行機に乗っていない。空港で7days経過したが、飛行機に乗ってない。 やや変だ。航空会社に渡されたら戻ってきたりしていてる。
作図を始めた。 3sk59の価格がやや高いので廉価な3sk131かな、、、と。
部品点数が少ないので、オイラの技術水準にちょうど良さそうだ。