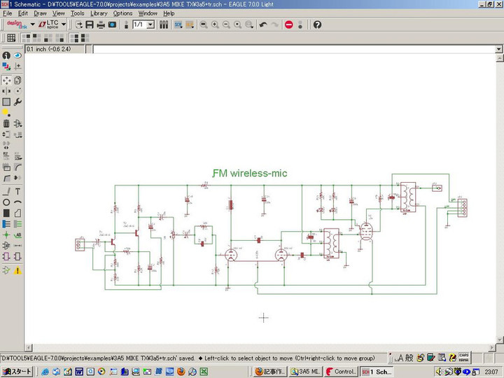
A Reactance Modulator by 3A5 on 80MHz ********************************* Drawing a circuit diagram, 3A5 FM wireless-mic.3A5 is good for Reactance Modulator. Need Hi-volt more than 25V. « 前の記事 次の記事 » コメント(0)