************************************
以前、3端子レギュレーター起因の電波ノイズについてご紹介した。
先月、「電波ノイズにならない3端子レギュレータ」を紹介した。
もちろん3端子レギュレータの入口・出口にはキャパシターはついている。
「オシロの時間軸を早い時間にしてノイズはありません」などど、どこかのsiteのように誤魔化してはいない。加えて「ノイズ発生システムであるスイッチング電源使用」はお薦めしていない。
製造メーカーが「発振する」と公知しているので、 アマチュアがそれを技術超するのは難しいね。
今日は、もっと低ノイズ品を探してみた。ノイズを観測できないほど低ノイズ品を探した。
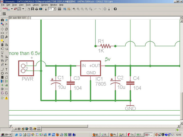
①電波ノイズにならない3端子レギュレーターへのIN側+Bの波形をみる。外に漏れでてくるかどうかの確認をする。
IN側+Bにケミコンを取り付けて、Cを経由してVTVMにつなぐ。
上の写真のように何か来た。
さて周波数のあたりをつけるのに低周波発振信号と周期が近くなるように調整した。概ね230kHzくらいのようだ。
この強度でも、電波ノイズとしては飛んでも、害はわからないほど弱い。
②
もっと低ノイズと想われる品と半田つけかえした。有線へノイズとして流出しないor流出しても微小タイプを探してみた。
何も来ない。 こりゃ凄い。1mVレンジで計測中だが針が揺れない。 0.01mVも来ない。
閉ループで制御されているので多少は重畳してくるはず。しかし綺麗な波形。
VTVMラインが短絡しているかと思い、電池を抜いた。
商用電源60Hzを拾うね。VTVMへのラインは正しいね。
通電時は上の写真のようにノイズ皆無のことが判った。
今後はこの3端子レギュレーター型式をオイラは部品標準としよう。他メーカーの似た型式で良いものがあるかも知れんが、1種類わかればよい。
同じメーカーの同じ型式でも電流アンペアによってパターン巾が変わるので、内部cが変わるだろうから同じノイズ傾向には成り難いと思う。1Aは他メーカーがgoodかも知れん。
③1Aタイプの3端子レギュレータはどうなのか?
上の写真のように1mVレンジ計測でみても僅か。数値読みするなら0.01mVだろう。実力はgoodである。
1Aタイプはこの型式でOKだろう。
◇ 3端子レギュレーターのリップル効果を期待しては駄目なことはここに公開してある。
ノイズ流出が計測できない3端子レギュレータが良いのは当然でしょう。悲しいかな製造終了品ではある。市場流通も有限だろうから少しまとめて持っていたほうが良い。ラジオ工作はspec表を盲信することなく、実測しながら進むことをお薦めする。
